HOME   LIST
‹–   –›

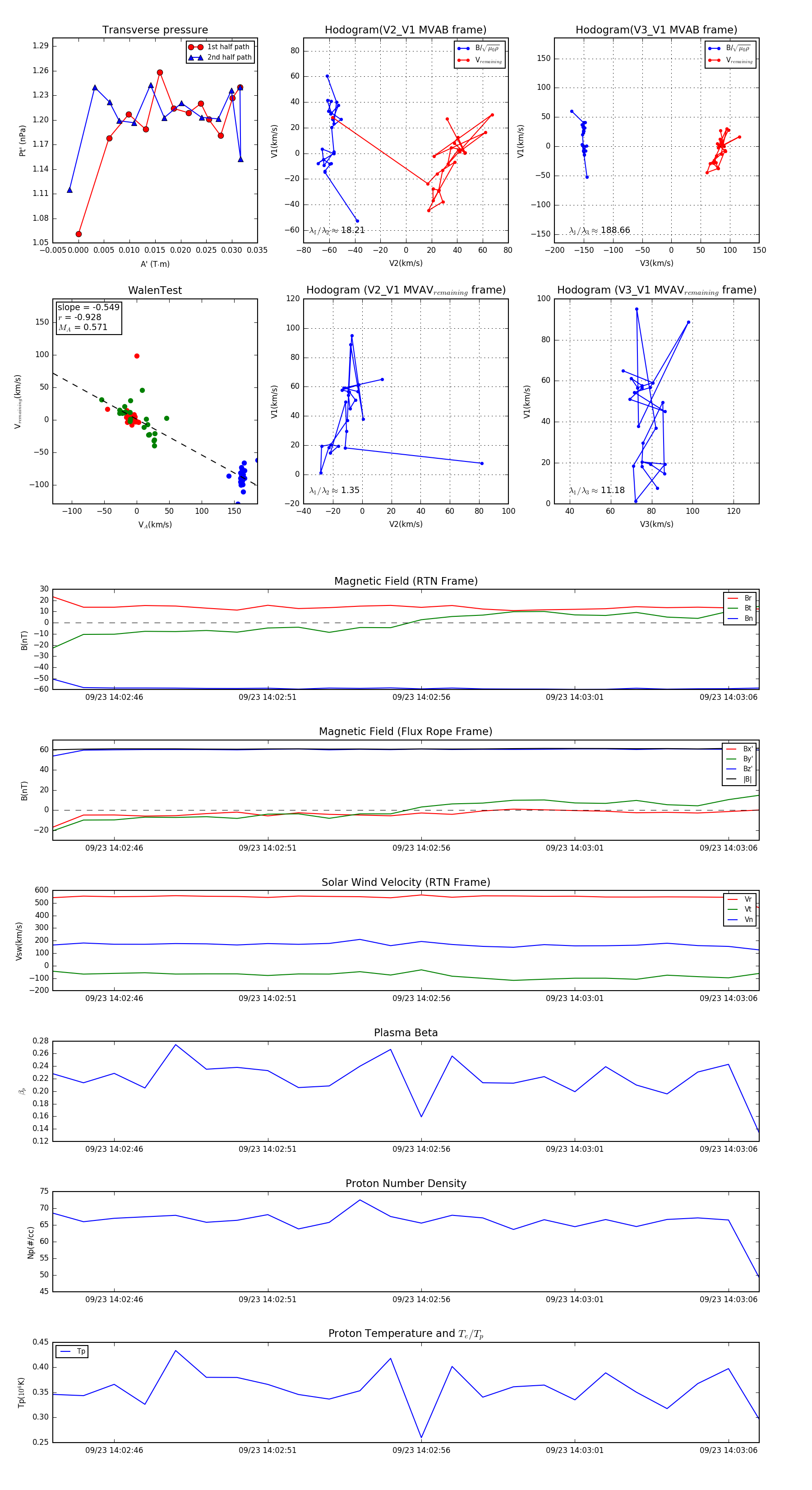
Flux Rope in 2023

Flux Rope Event 2023-09-23 14:02:44 ~ 2023-09-23 14:03:07 (24 seconds)


plot