HOME   LIST
‹–   –›

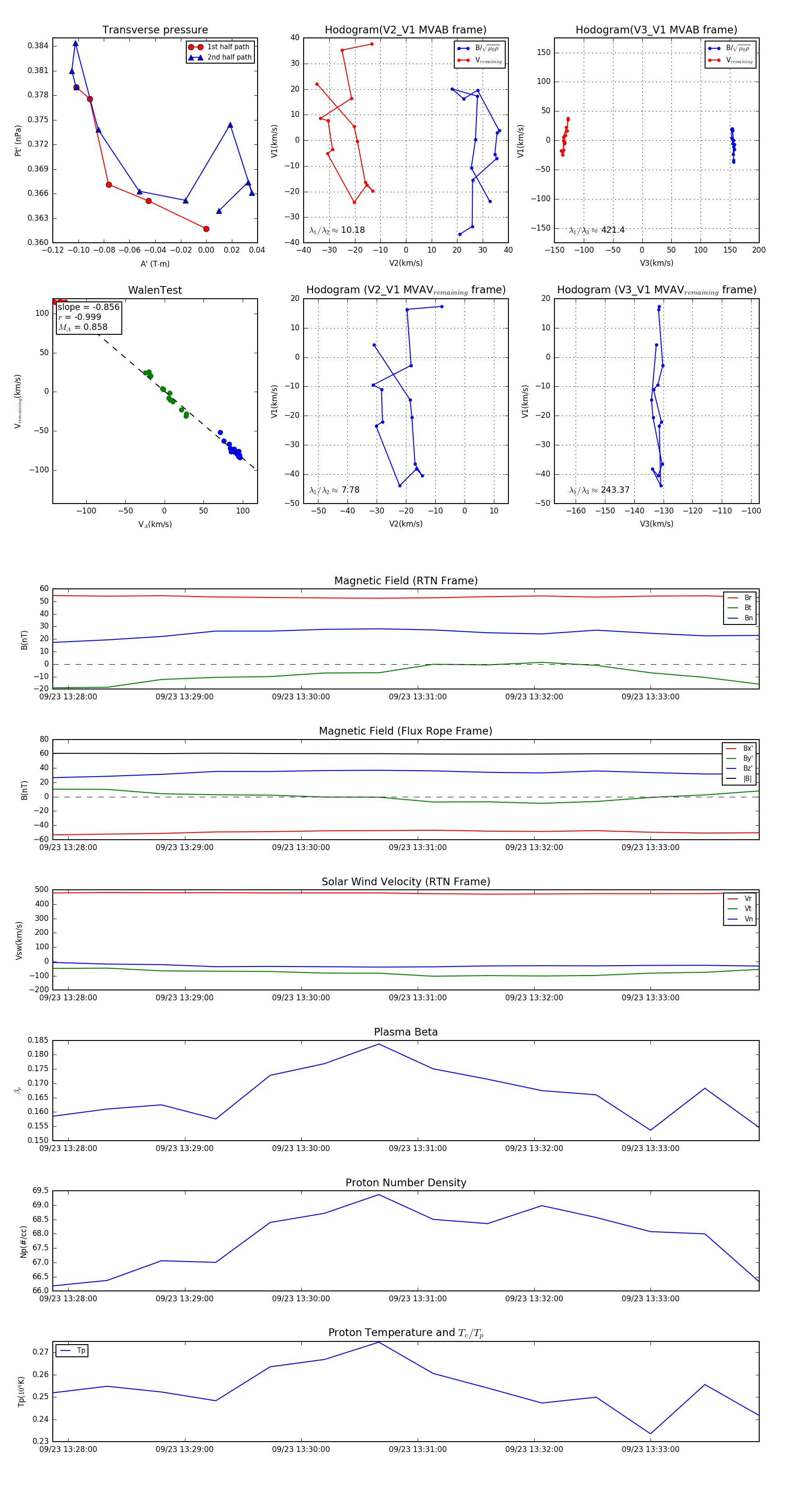
Flux Rope in 2023

Flux Rope Event 2023-09-23 13:27:52 ~ 2023-09-23 13:33:56 (365 seconds)


plot