HOME   LIST
‹–   –›

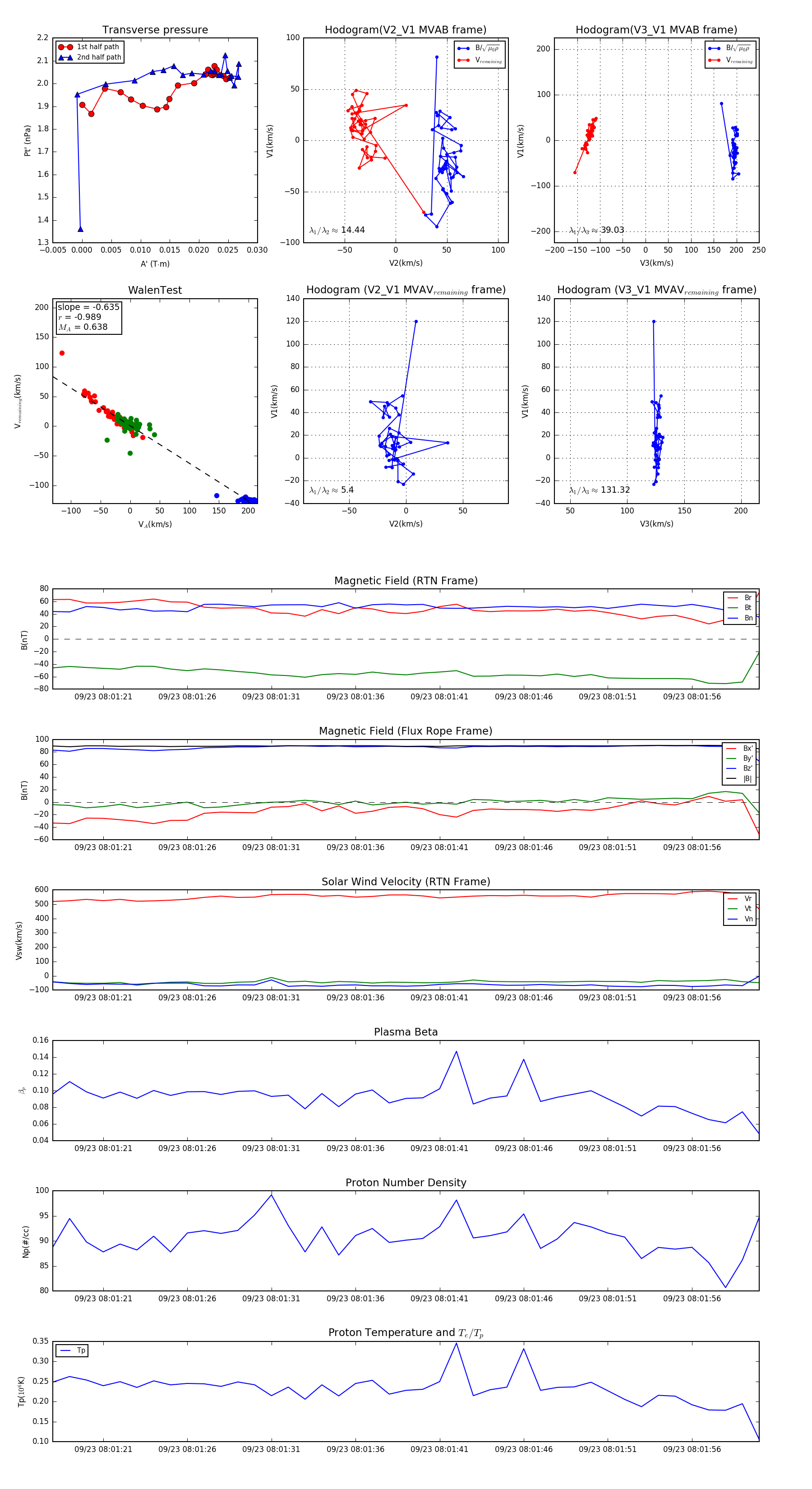
Flux Rope in 2023

Flux Rope Event 2023-09-23 08:01:18 ~ 2023-09-23 08:02:00 (43 seconds)


plot