HOME   LIST
‹–   –›

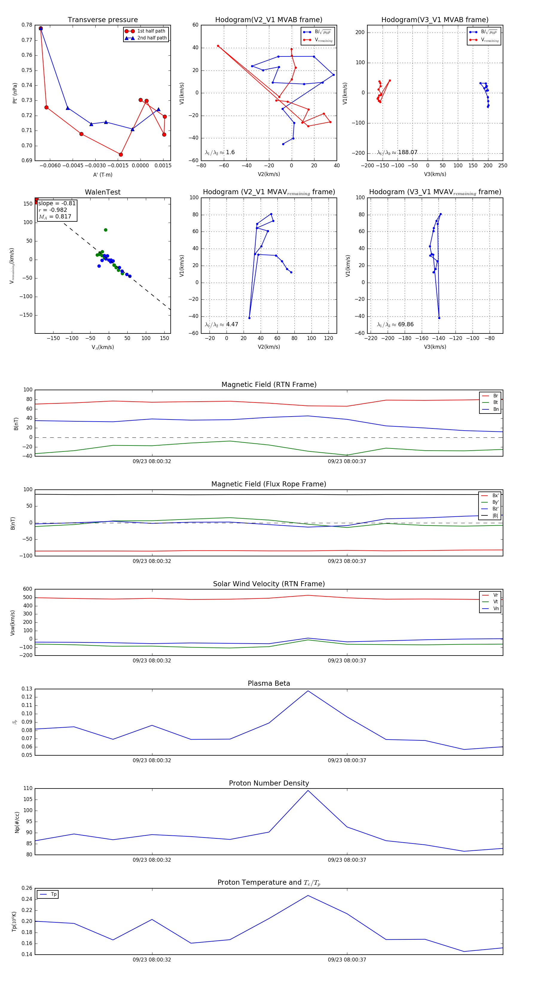
Flux Rope in 2023

Flux Rope Event 2023-09-23 08:00:29 ~ 2023-09-23 08:00:41 (13 seconds)


plot