HOME   LIST
‹–   –›

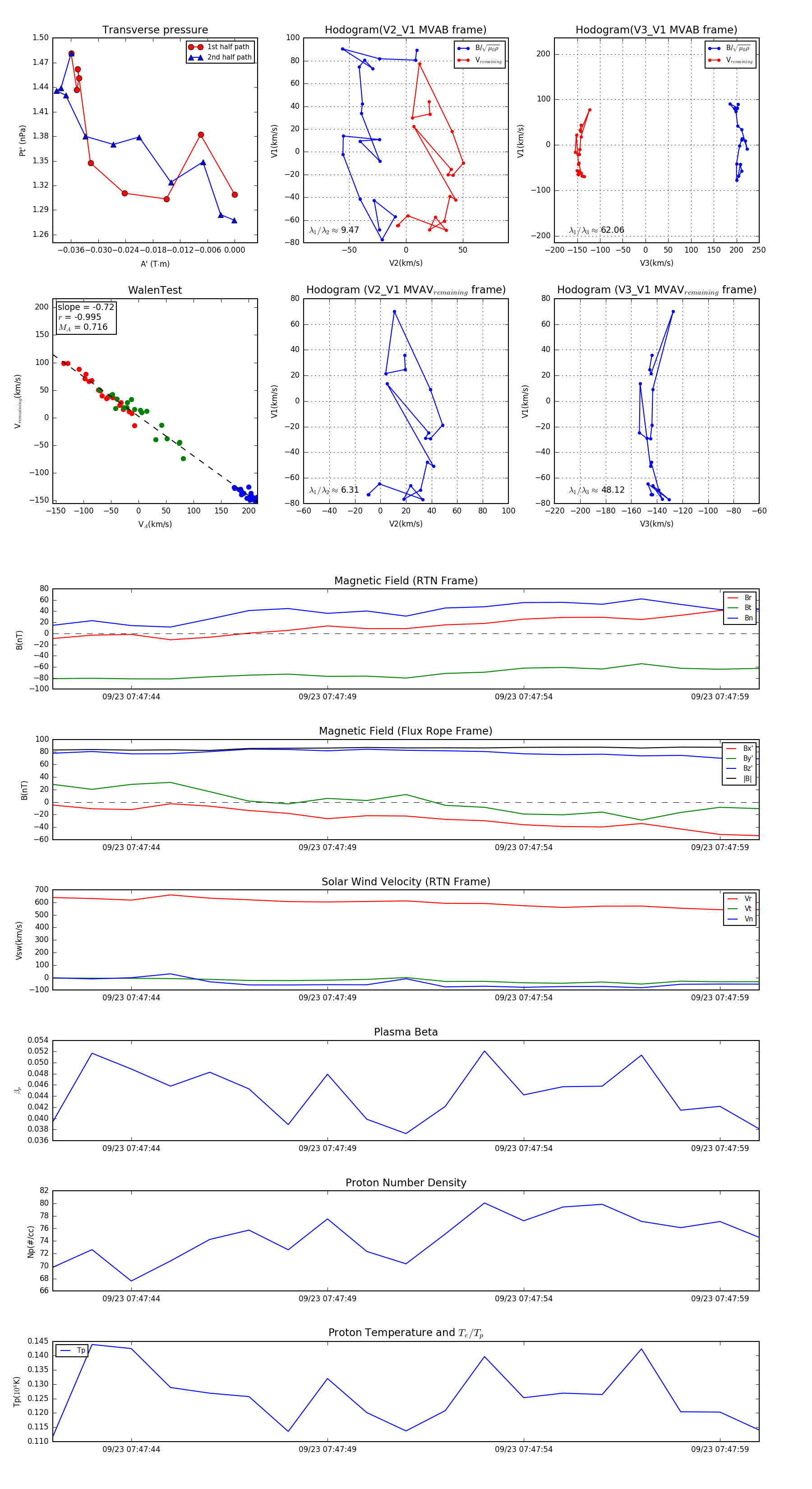
Flux Rope in 2023

Flux Rope Event 2023-09-23 07:47:42 ~ 2023-09-23 07:48:00 (19 seconds)


plot