HOME   LIST
‹–   –›

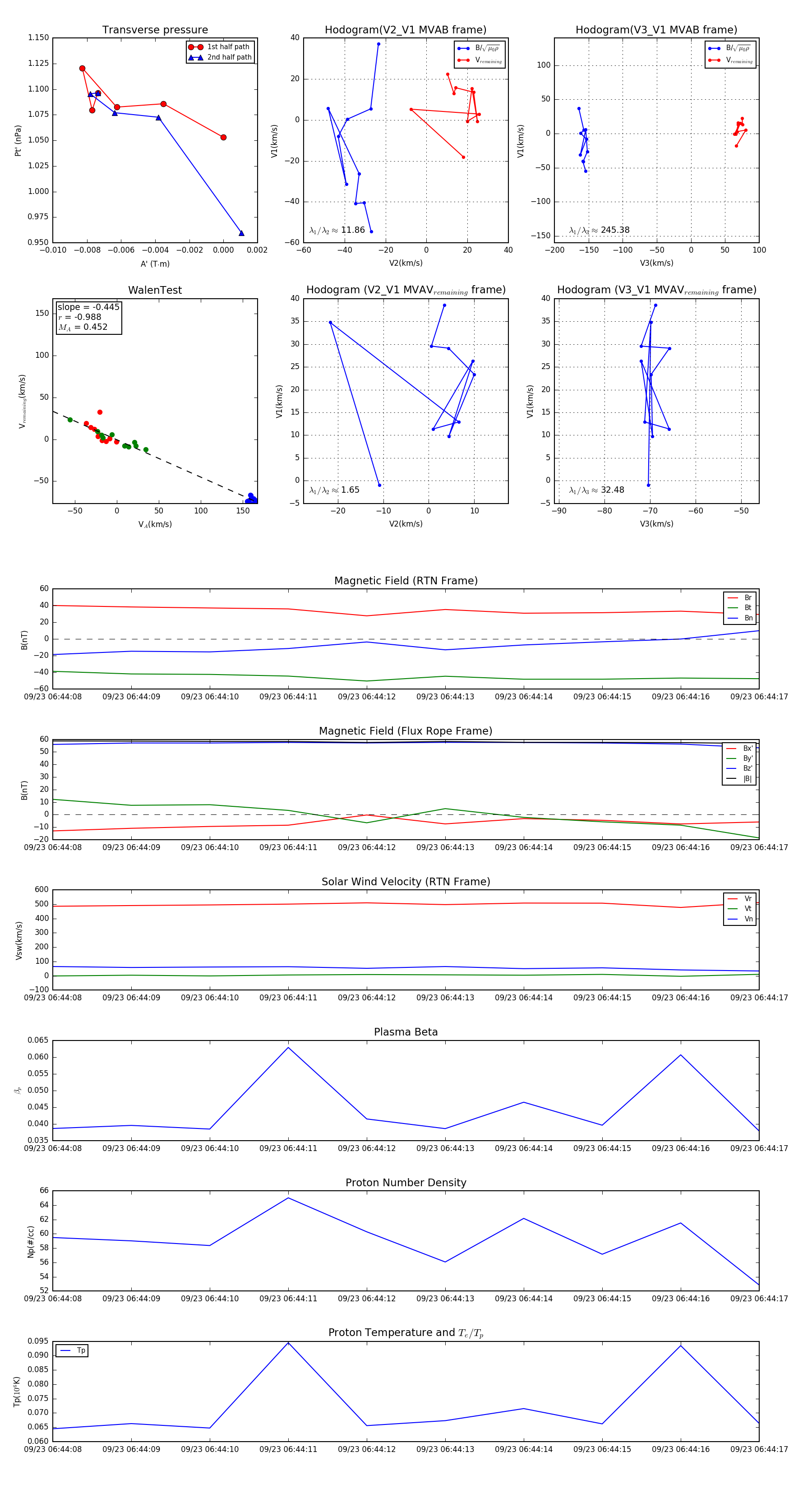
Flux Rope in 2023

Flux Rope Event 2023-09-23 06:44:08 ~ 2023-09-23 06:44:17 (10 seconds)


plot