HOME   LIST
‹–   –›

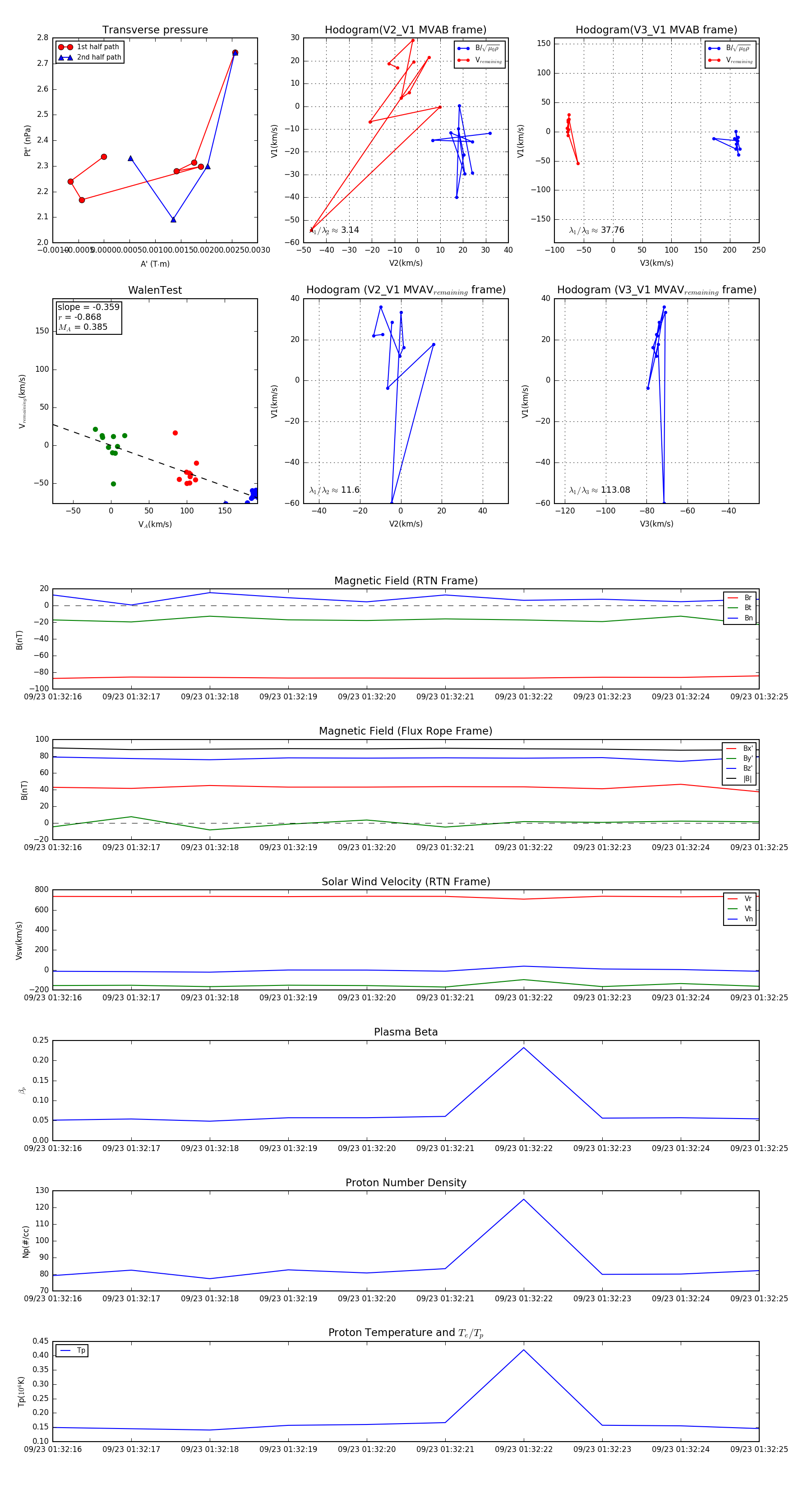
Flux Rope in 2023

Flux Rope Event 2023-09-23 01:32:16 ~ 2023-09-23 01:32:25 (10 seconds)


plot