HOME   LIST
‹–   –›

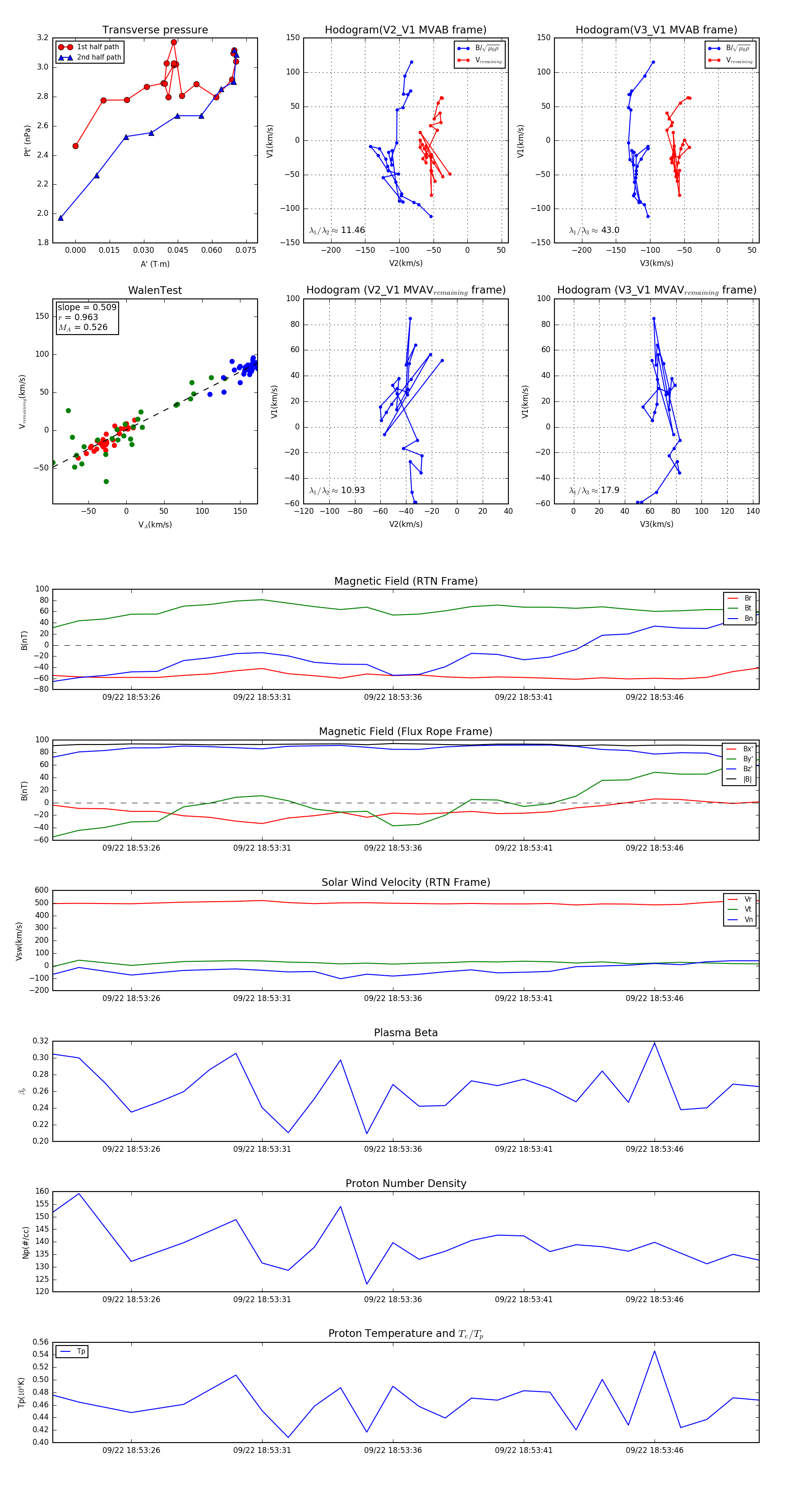
Flux Rope in 2023

Flux Rope Event 2023-09-22 18:53:23 ~ 2023-09-22 18:53:50 (28 seconds)


plot