HOME   LIST
‹–   –›

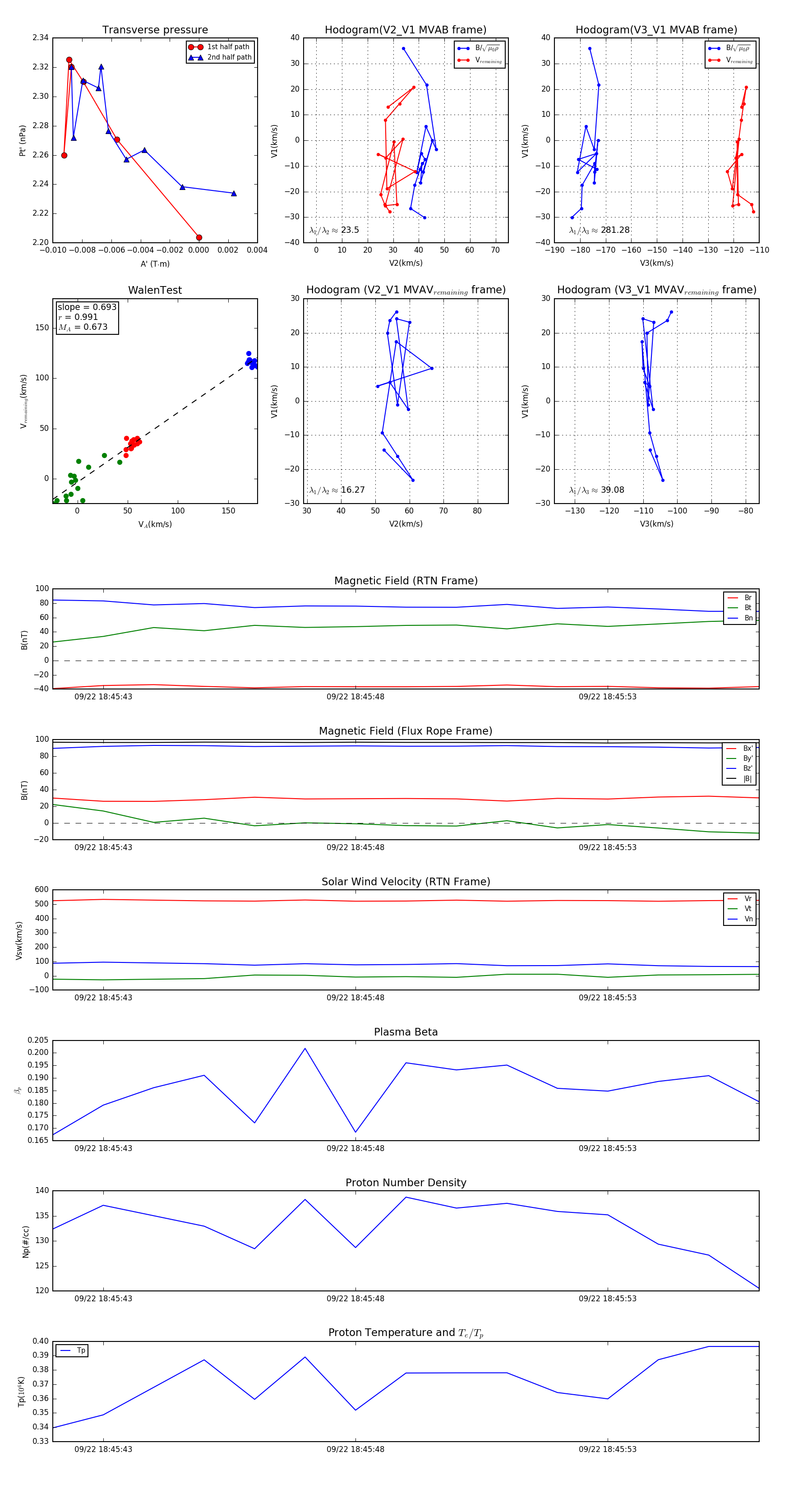
Flux Rope in 2023

Flux Rope Event 2023-09-22 18:45:42 ~ 2023-09-22 18:45:56 (15 seconds)


plot