HOME   LIST
‹–   –›

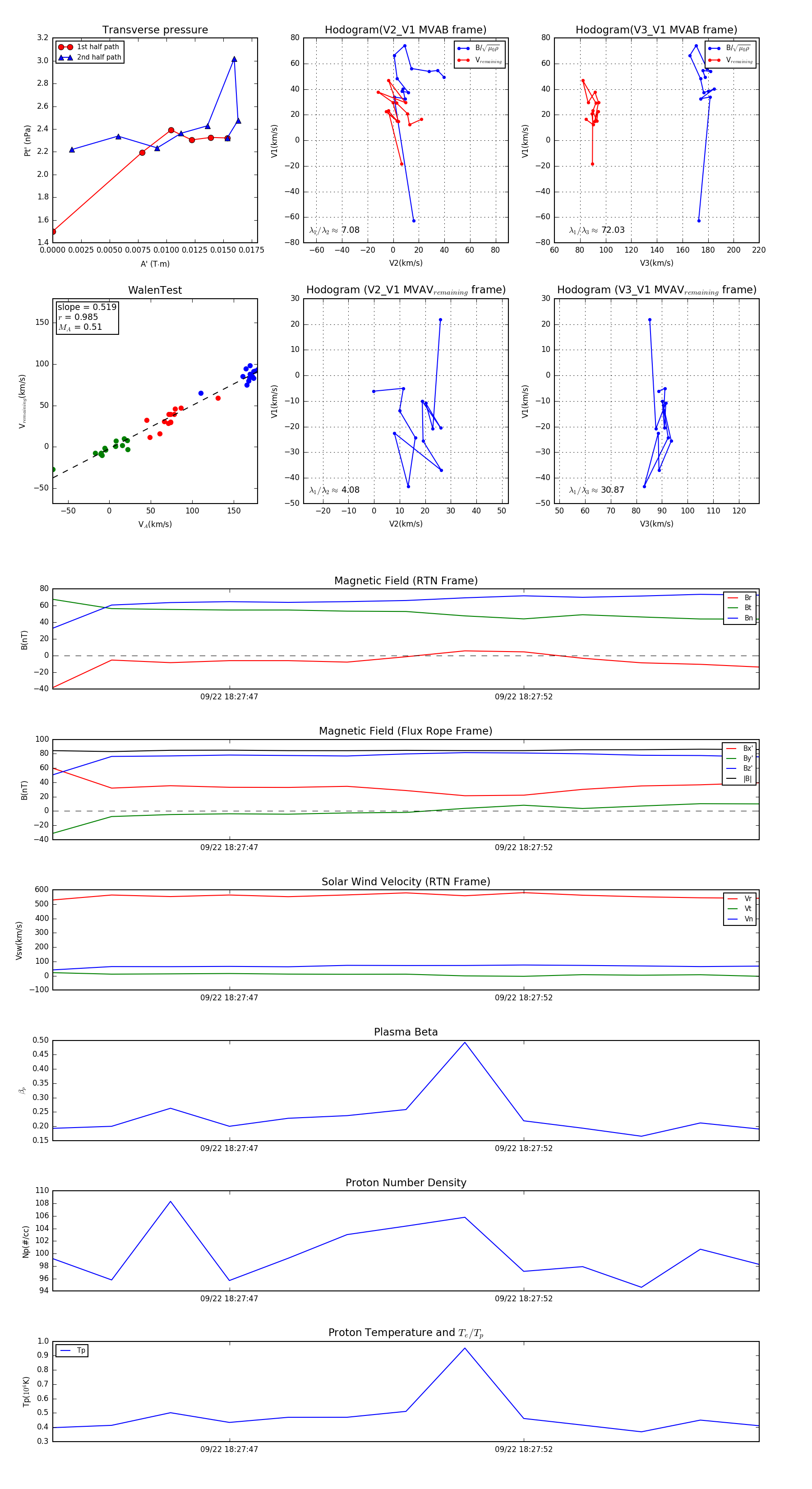
Flux Rope in 2023

Flux Rope Event 2023-09-22 18:27:44 ~ 2023-09-22 18:27:56 (13 seconds)


plot