HOME   LIST
‹–   –›

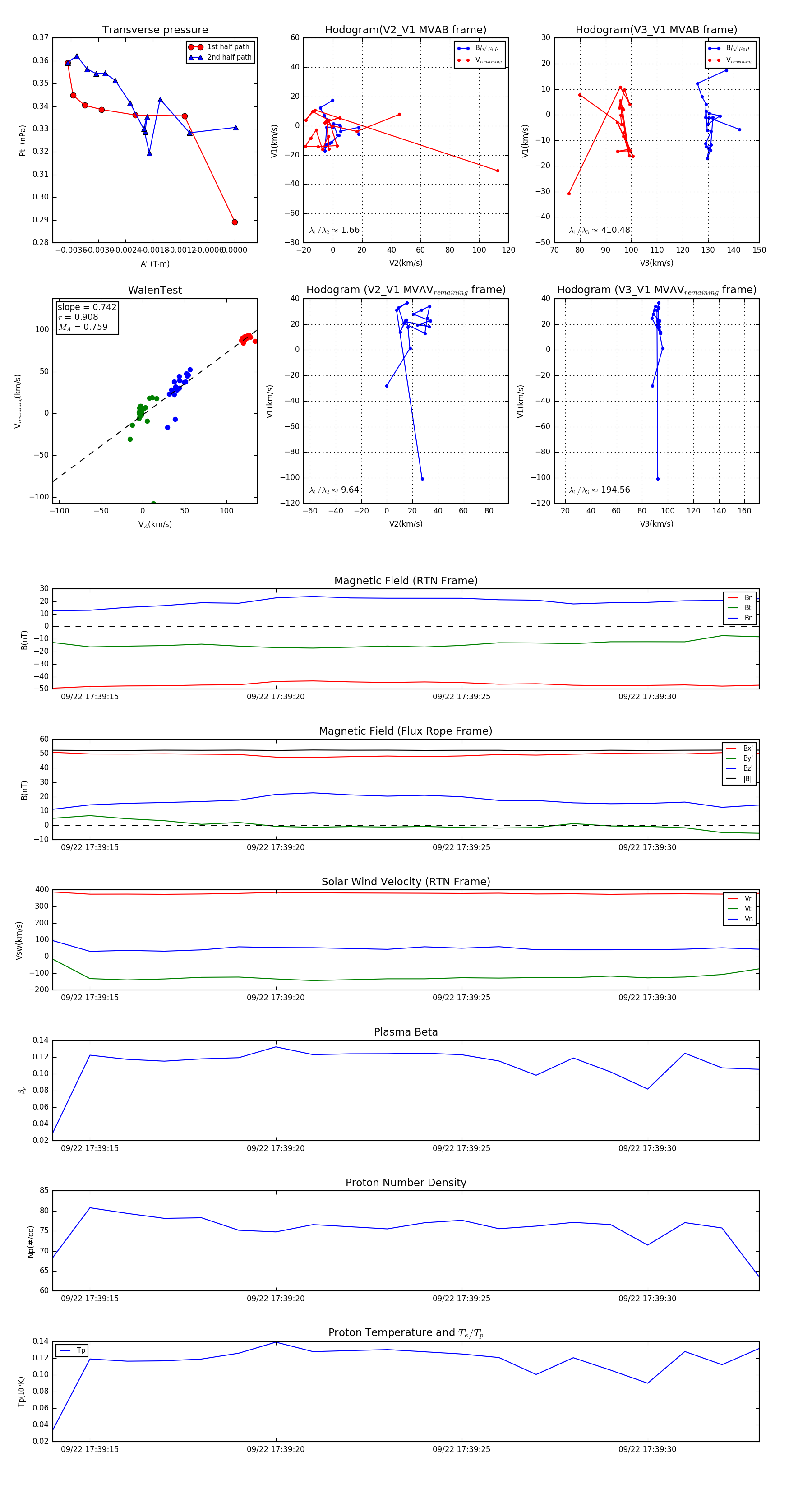
Flux Rope in 2023

Flux Rope Event 2023-09-22 17:39:14 ~ 2023-09-22 17:39:33 (20 seconds)


plot