HOME   LIST
‹–   –›

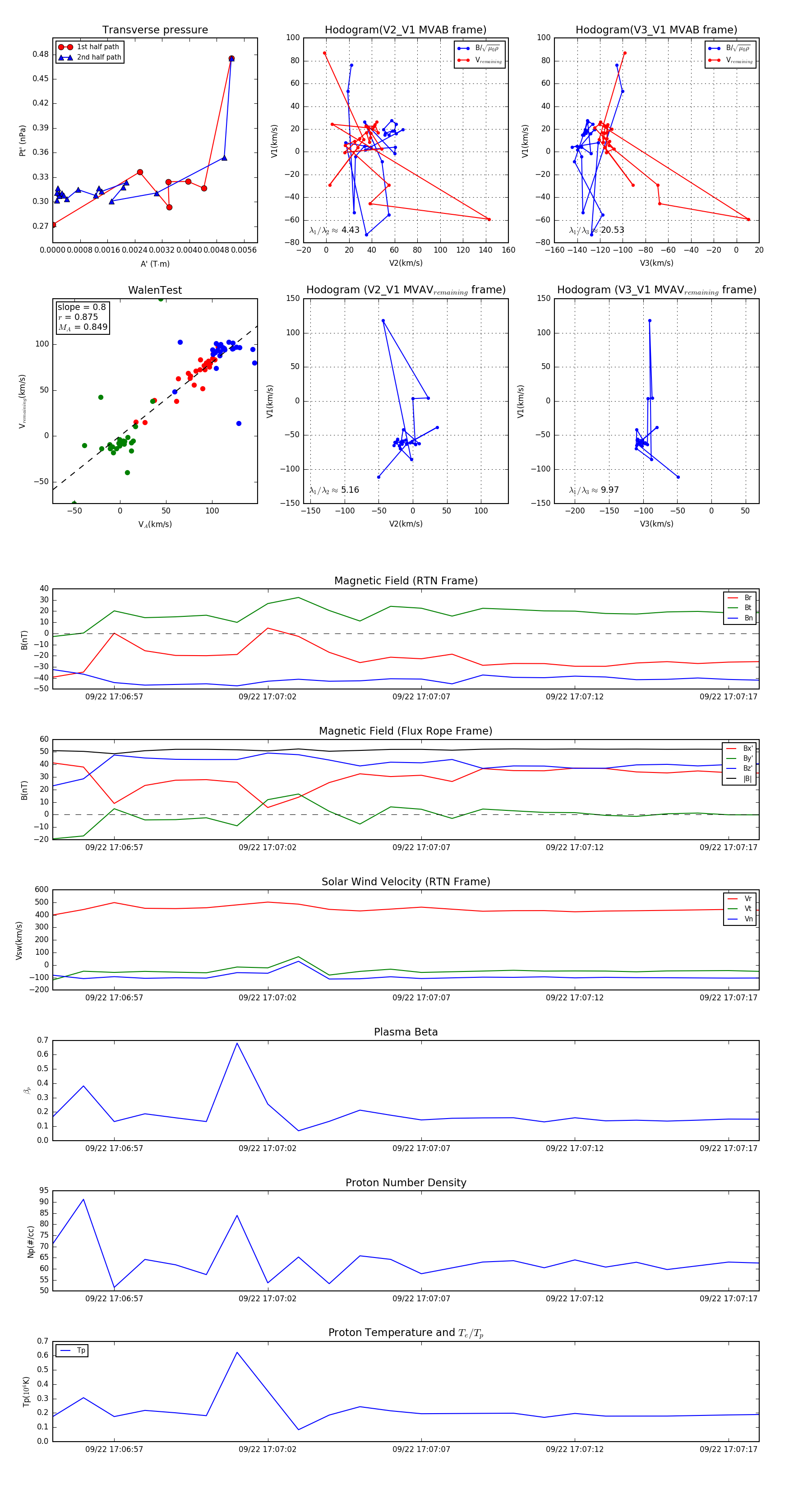
Flux Rope in 2023

Flux Rope Event 2023-09-22 17:06:55 ~ 2023-09-22 17:07:18 (24 seconds)


plot