HOME   LIST
‹–   –›

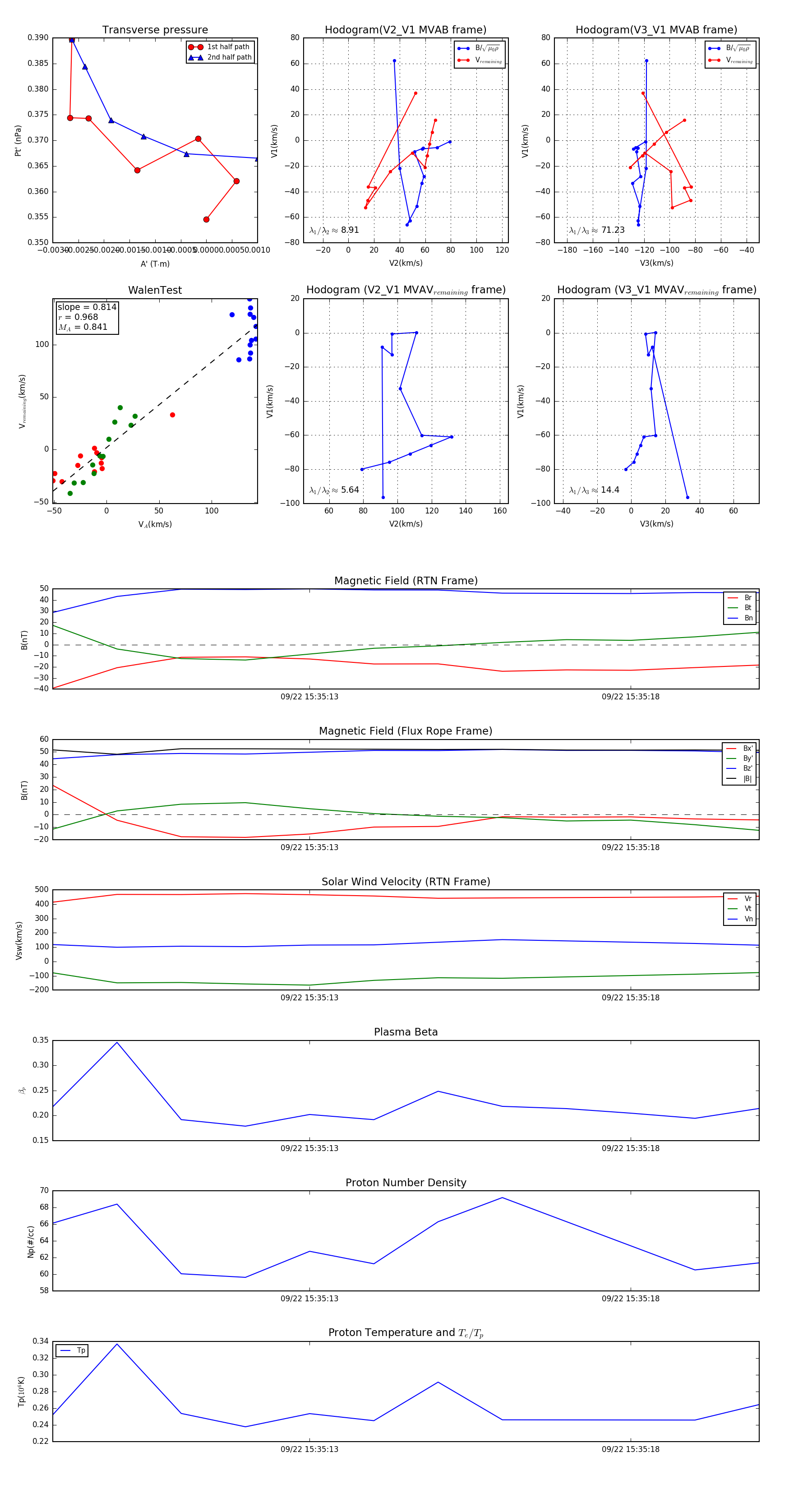
Flux Rope in 2023

Flux Rope Event 2023-09-22 15:35:09 ~ 2023-09-22 15:35:20 (12 seconds)


plot