HOME   LIST
‹–   –›

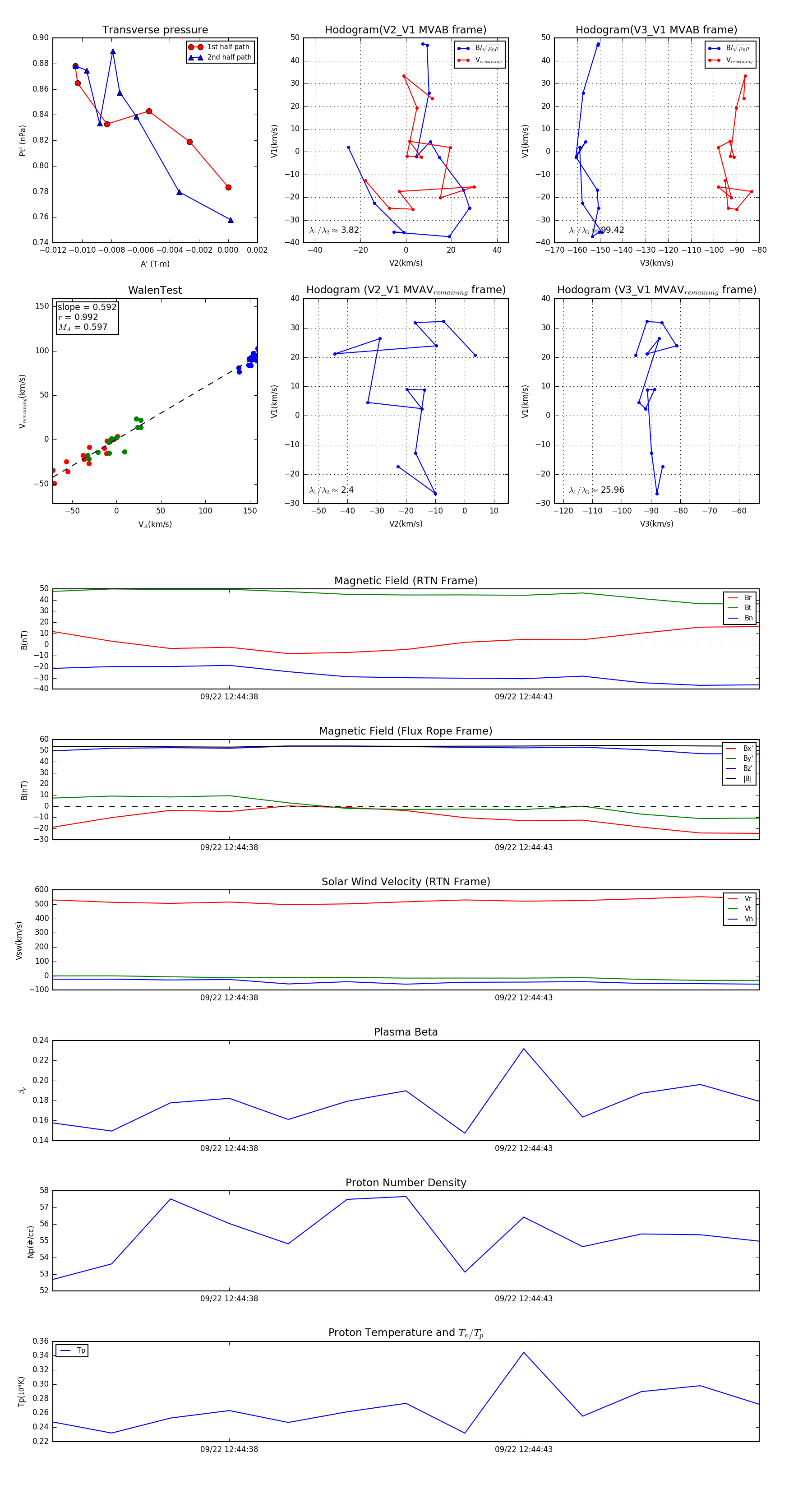
Flux Rope in 2023

Flux Rope Event 2023-09-22 12:44:35 ~ 2023-09-22 12:44:47 (13 seconds)


plot