HOME   LIST
‹–   –›

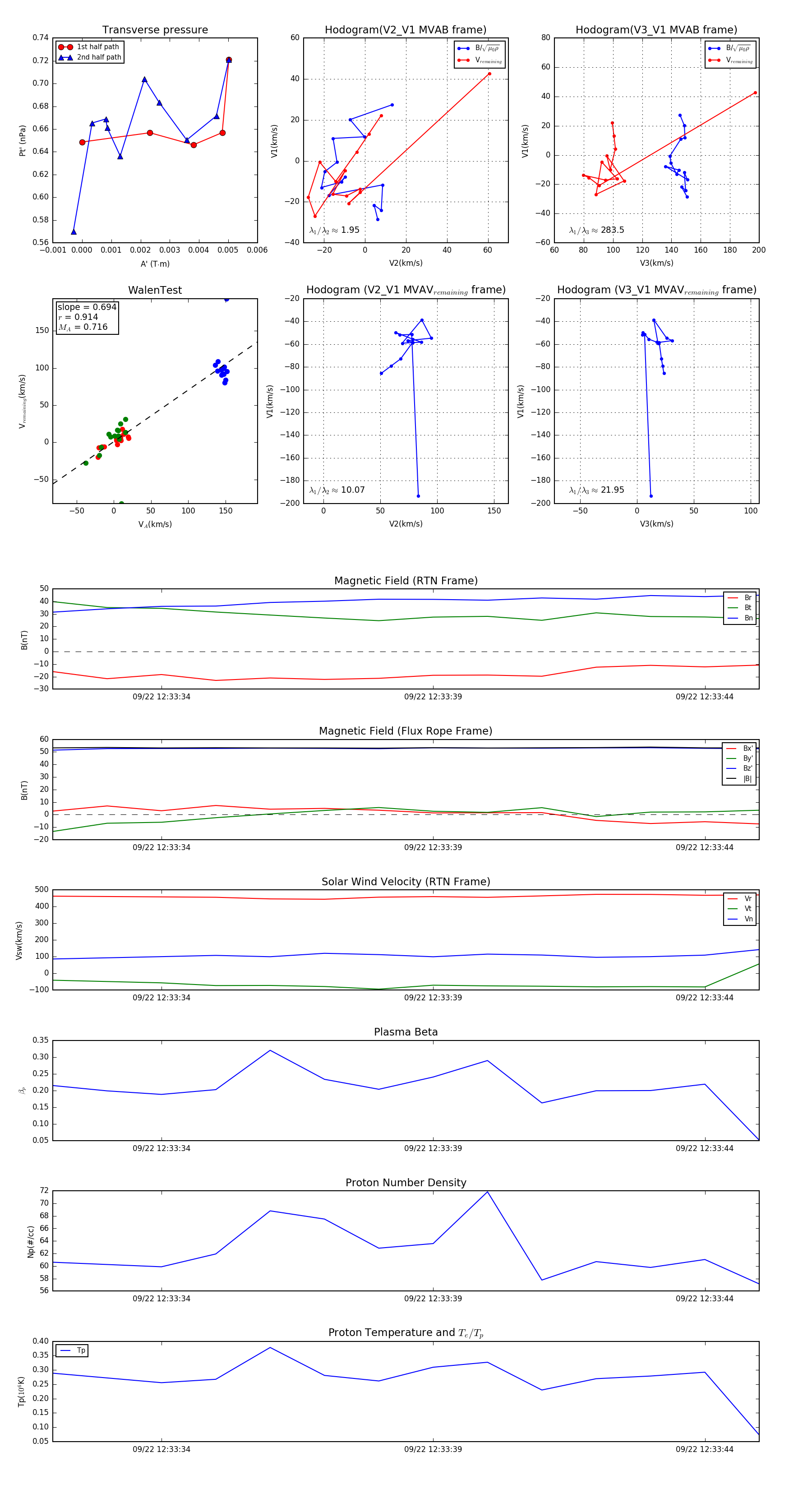
Flux Rope in 2023

Flux Rope Event 2023-09-22 12:33:32 ~ 2023-09-22 12:33:45 (14 seconds)


plot