HOME   LIST
‹–   –›

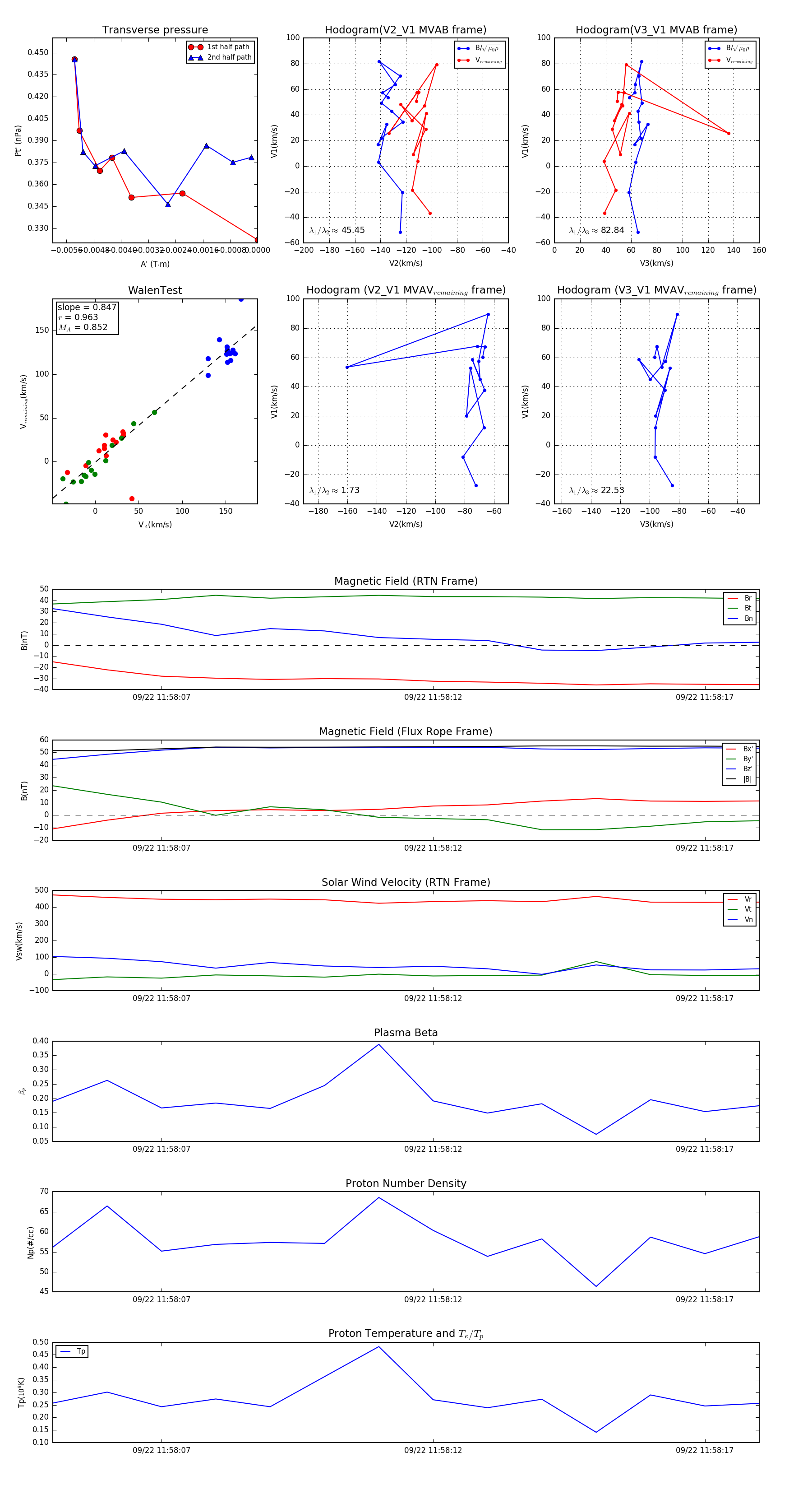
Flux Rope in 2023

Flux Rope Event 2023-09-22 11:58:05 ~ 2023-09-22 11:58:18 (14 seconds)


plot