HOME   LIST
‹–   –›

Flux Rope in 2023

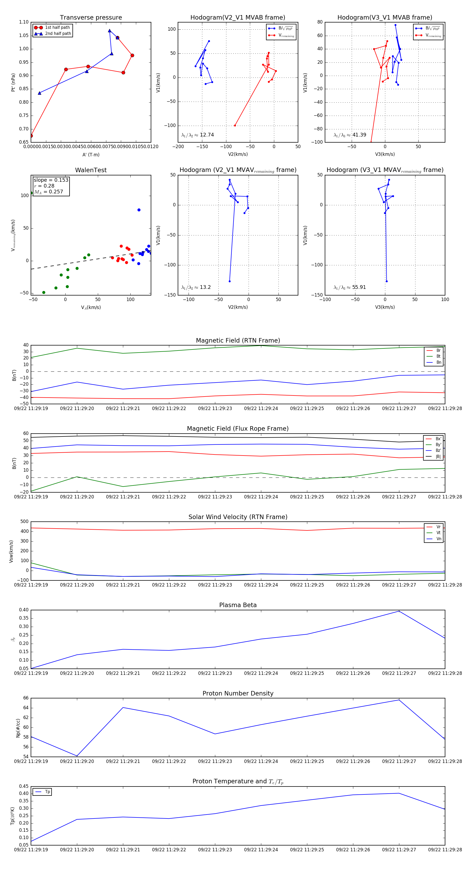
Flux Rope Event 2023-09-22 11:29:19 ~ 2023-09-22 11:29:28 (10 seconds)


plot