HOME   LIST
‹–   –›

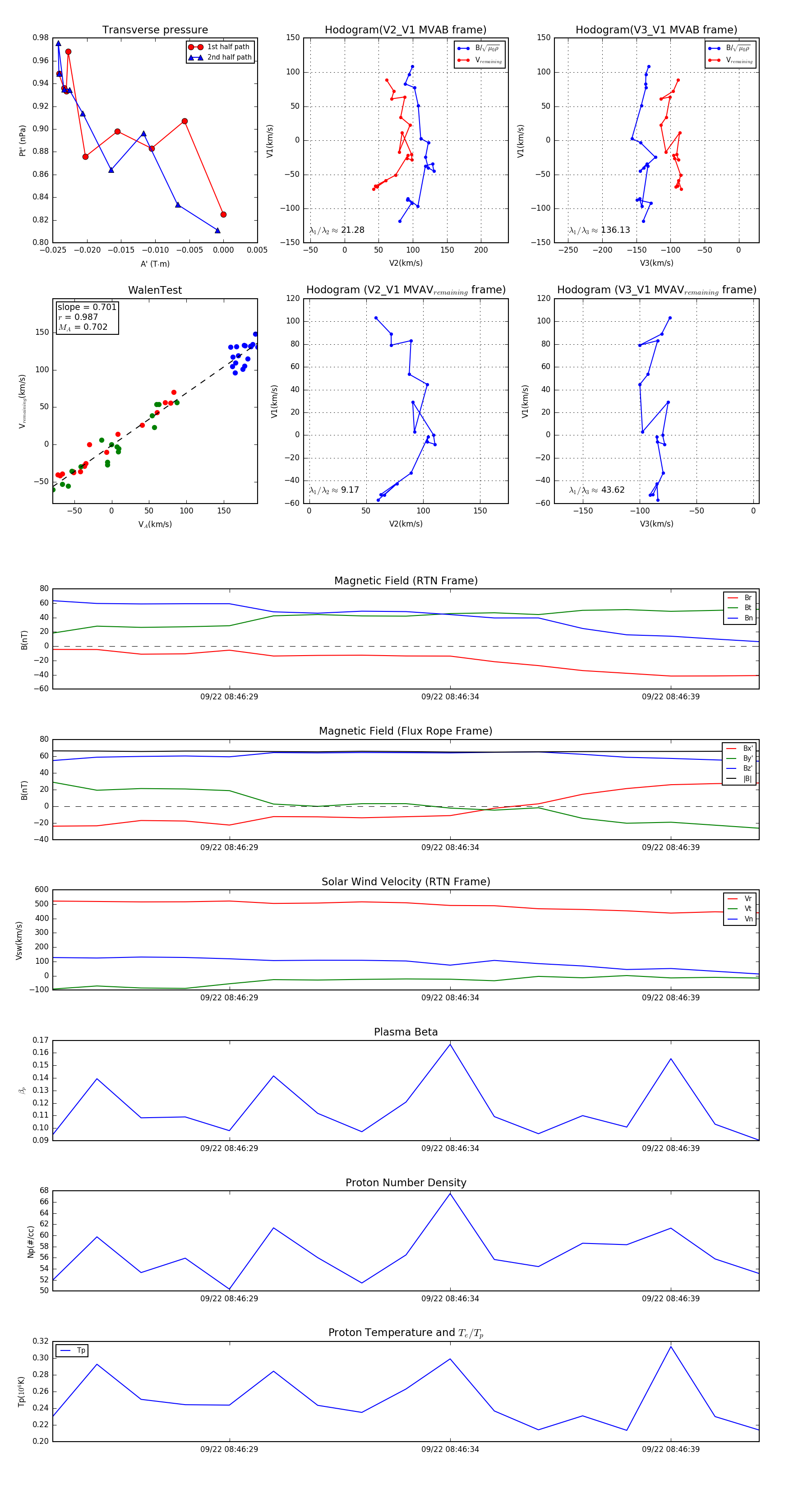
Flux Rope in 2023

Flux Rope Event 2023-09-22 08:46:25 ~ 2023-09-22 08:46:41 (17 seconds)


plot