HOME   LIST
‹–   –›

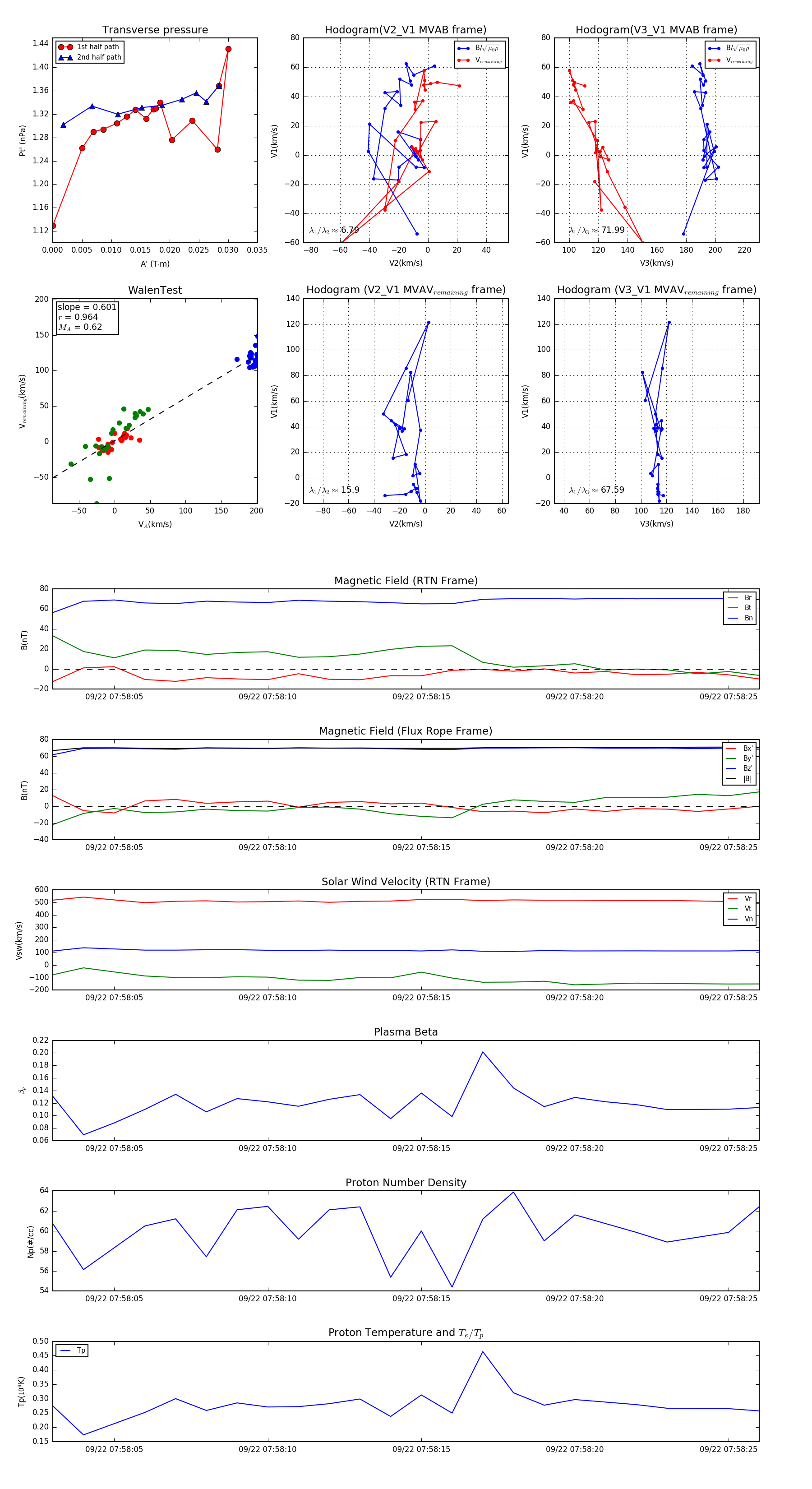
Flux Rope in 2023

Flux Rope Event 2023-09-22 07:58:03 ~ 2023-09-22 07:58:26 (24 seconds)


plot