HOME   LIST
‹–   –›

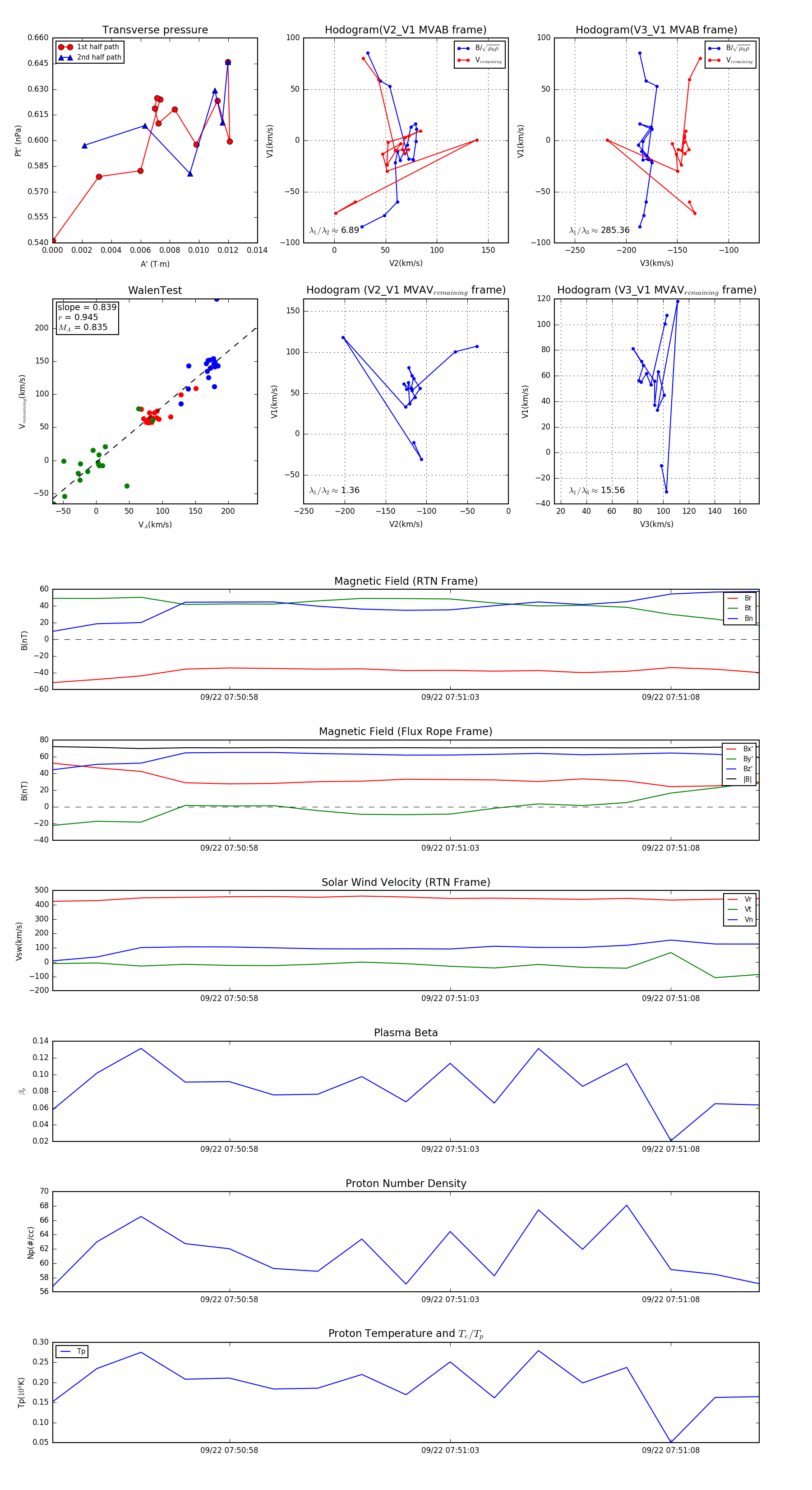
Flux Rope in 2023

Flux Rope Event 2023-09-22 07:50:54 ~ 2023-09-22 07:51:10 (17 seconds)


plot