HOME   LIST
‹–   –›

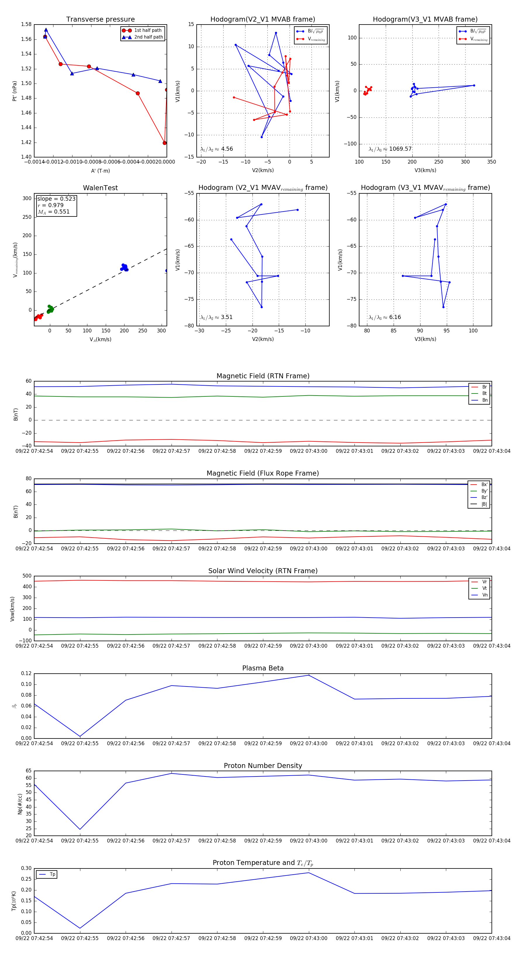
Flux Rope in 2023

Flux Rope Event 2023-09-22 07:42:54 ~ 2023-09-22 07:43:04 (11 seconds)


plot