HOME   LIST
‹–   –›

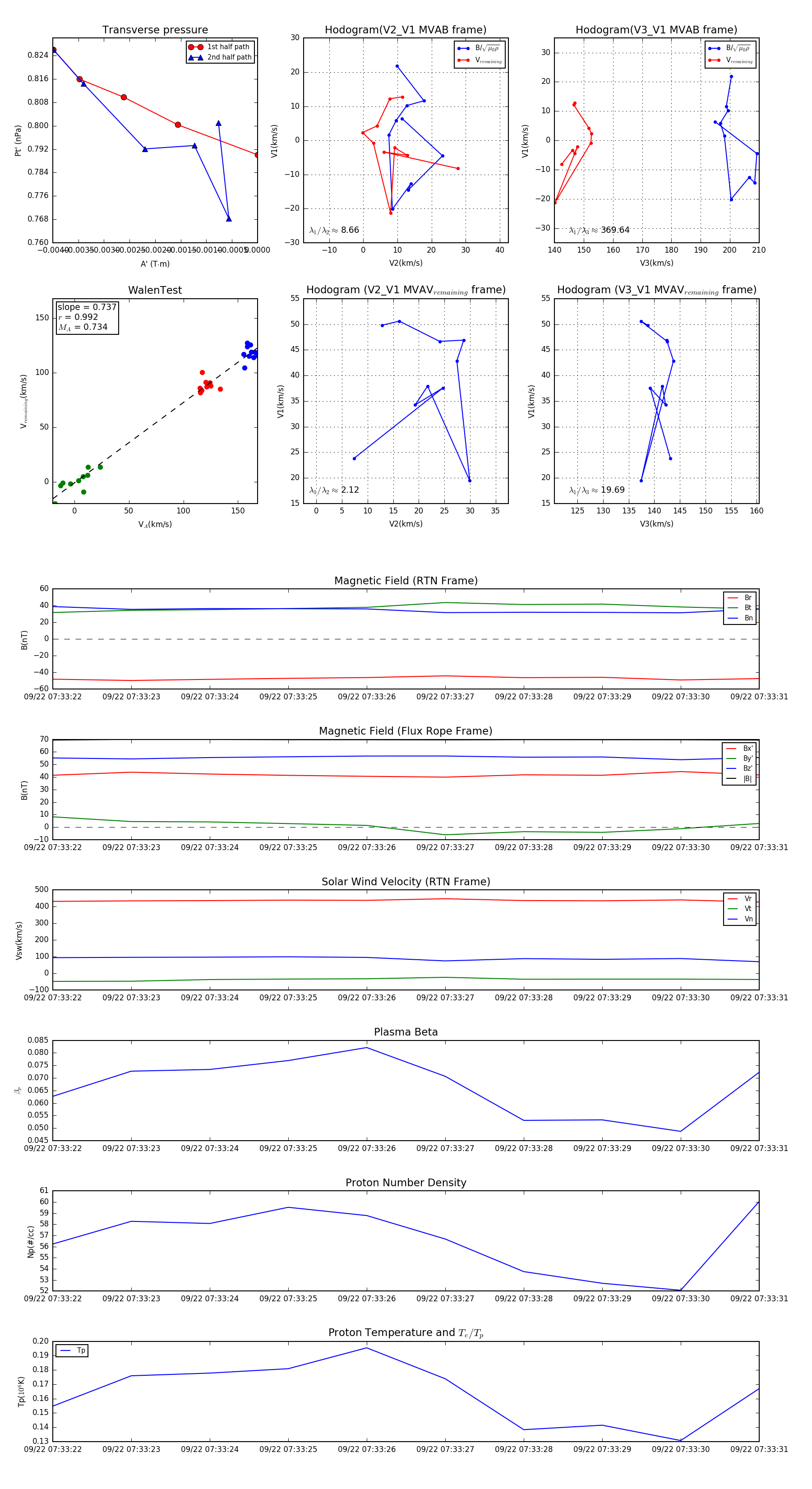
Flux Rope in 2023

Flux Rope Event 2023-09-22 07:33:22 ~ 2023-09-22 07:33:31 (10 seconds)


plot