HOME   LIST
‹–   –›

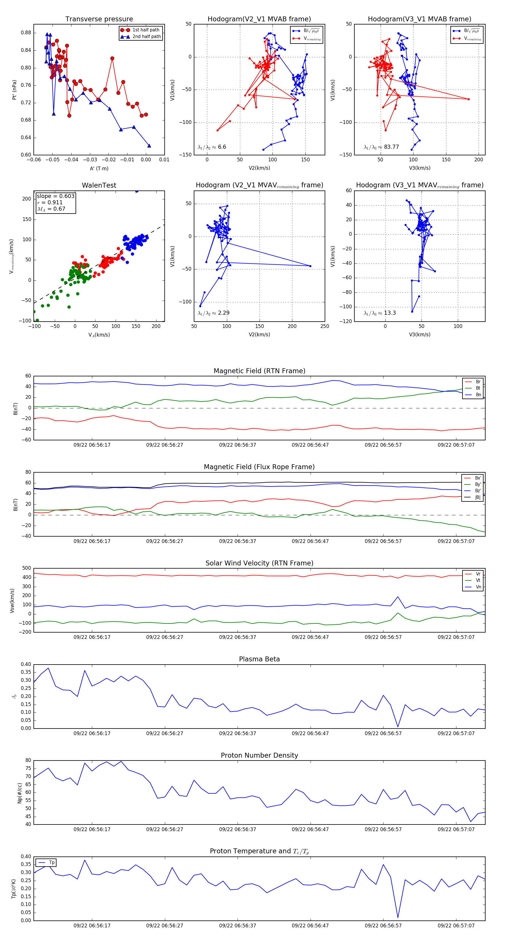
Flux Rope in 2023

Flux Rope Event 2023-09-22 06:56:09 ~ 2023-09-22 06:57:11 (63 seconds)


plot