HOME   LIST
‹–   –›

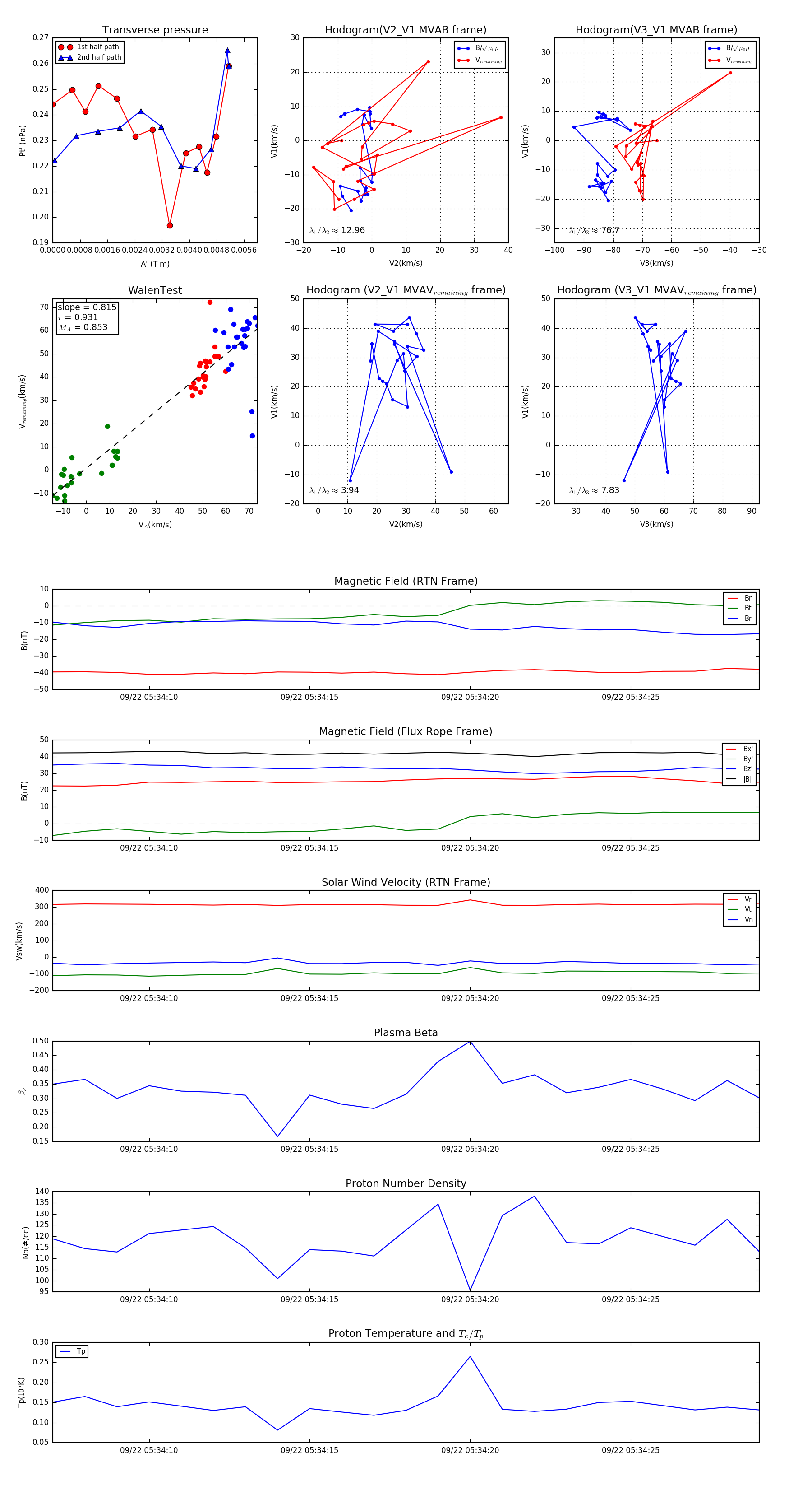
Flux Rope in 2023

Flux Rope Event 2023-09-22 05:34:07 ~ 2023-09-22 05:34:29 (23 seconds)


plot