HOME   LIST
‹–   –›

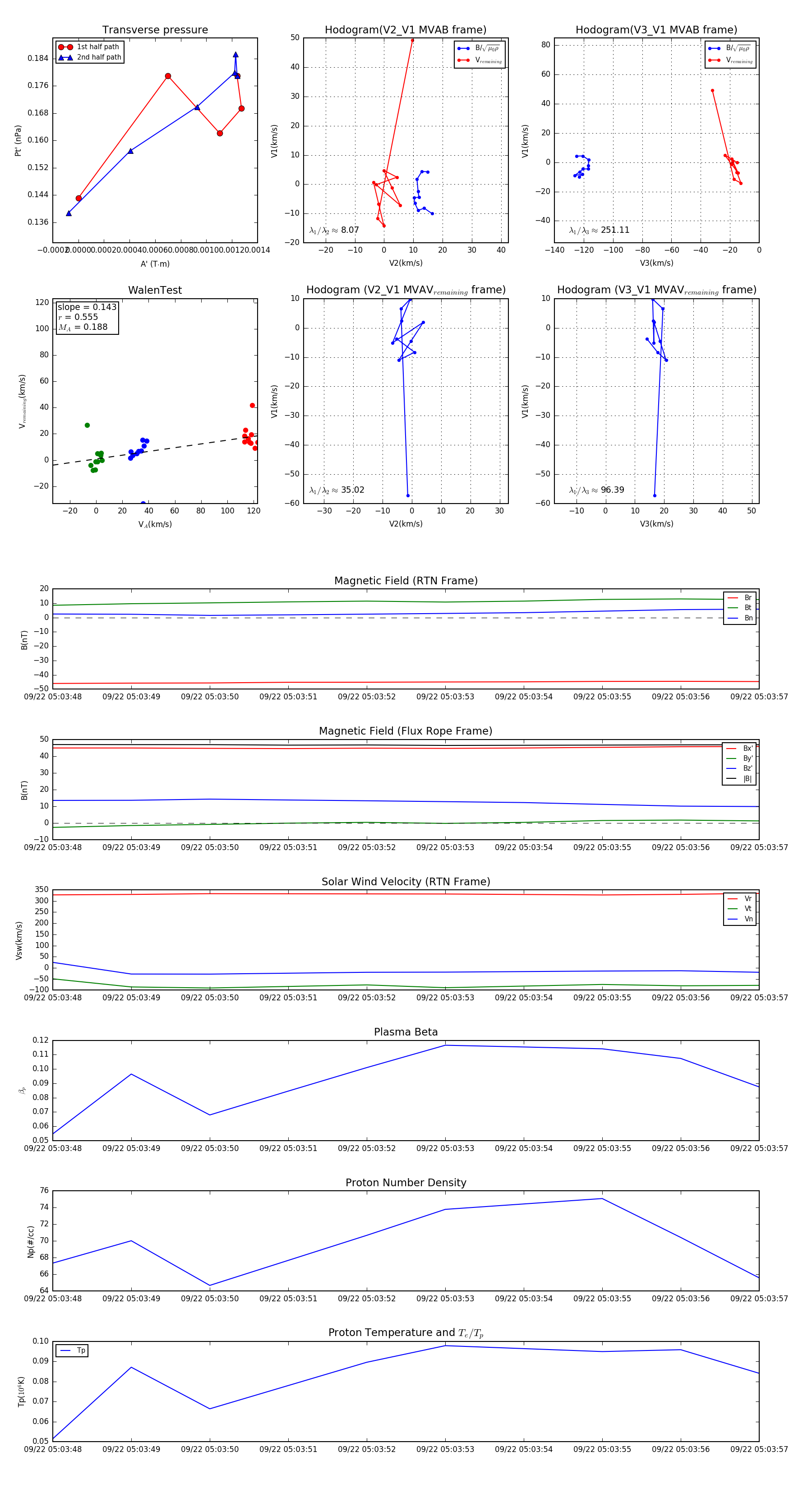
Flux Rope in 2023

Flux Rope Event 2023-09-22 05:03:48 ~ 2023-09-22 05:03:57 (10 seconds)


plot