HOME   LIST
‹–   –›

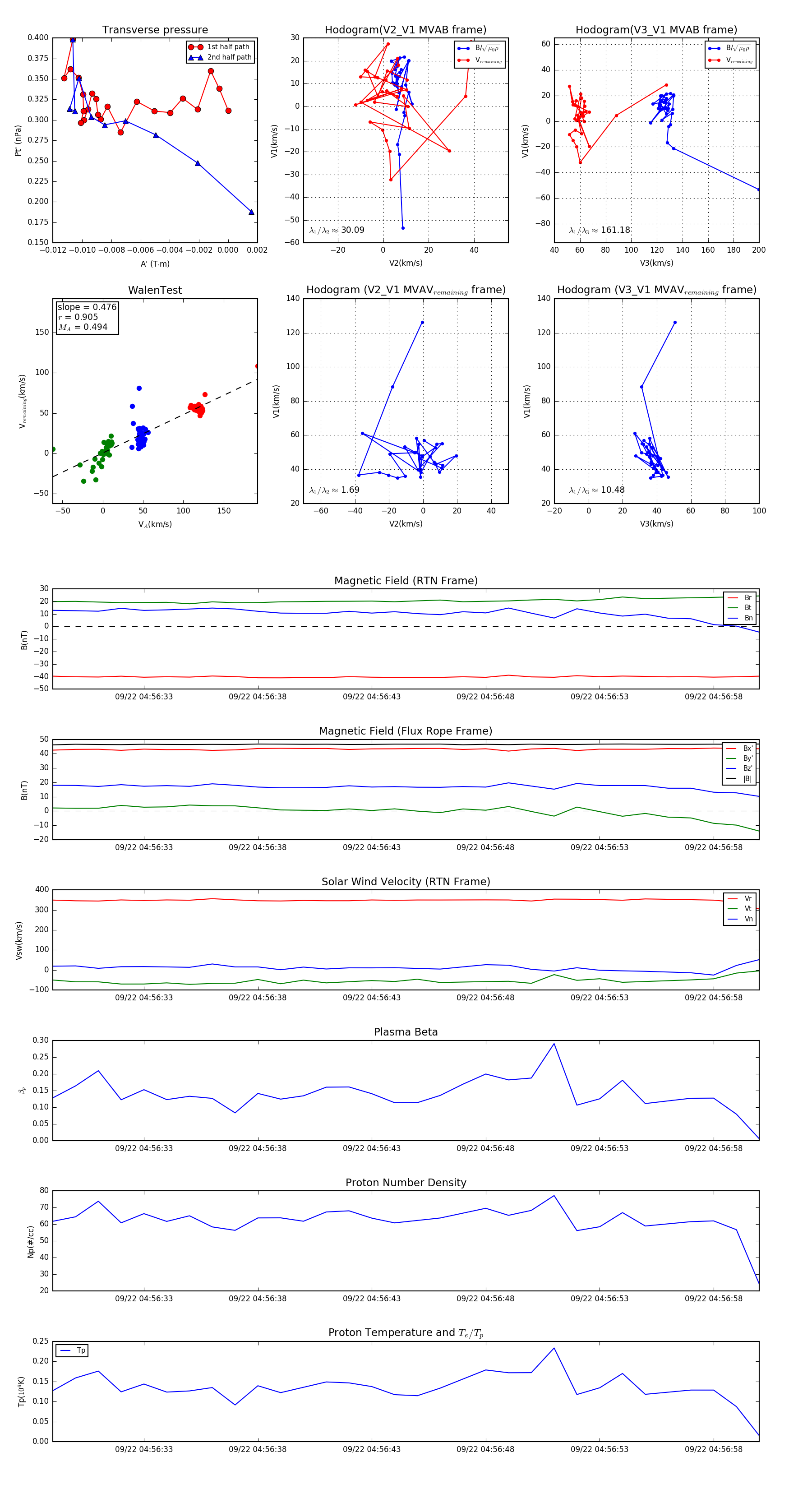
Flux Rope in 2023

Flux Rope Event 2023-09-22 04:56:29 ~ 2023-09-22 04:57:00 (32 seconds)


plot