HOME   LIST
‹–   –›

Flux Rope in 2023

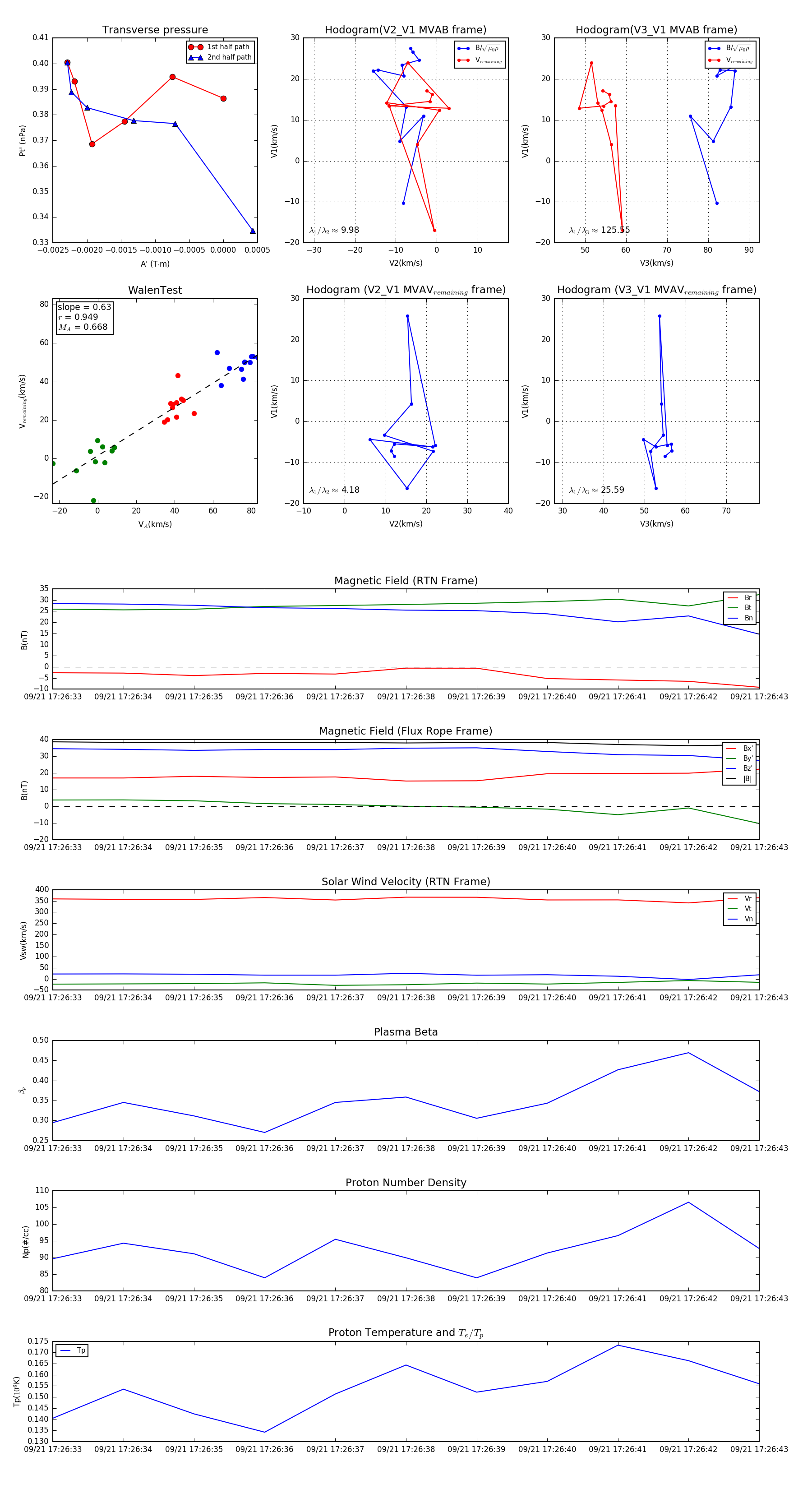
Flux Rope Event 2023-09-21 17:26:33 ~ 2023-09-21 17:26:43 (11 seconds)


plot