HOME   LIST
‹–   –›

Flux Rope in 2023

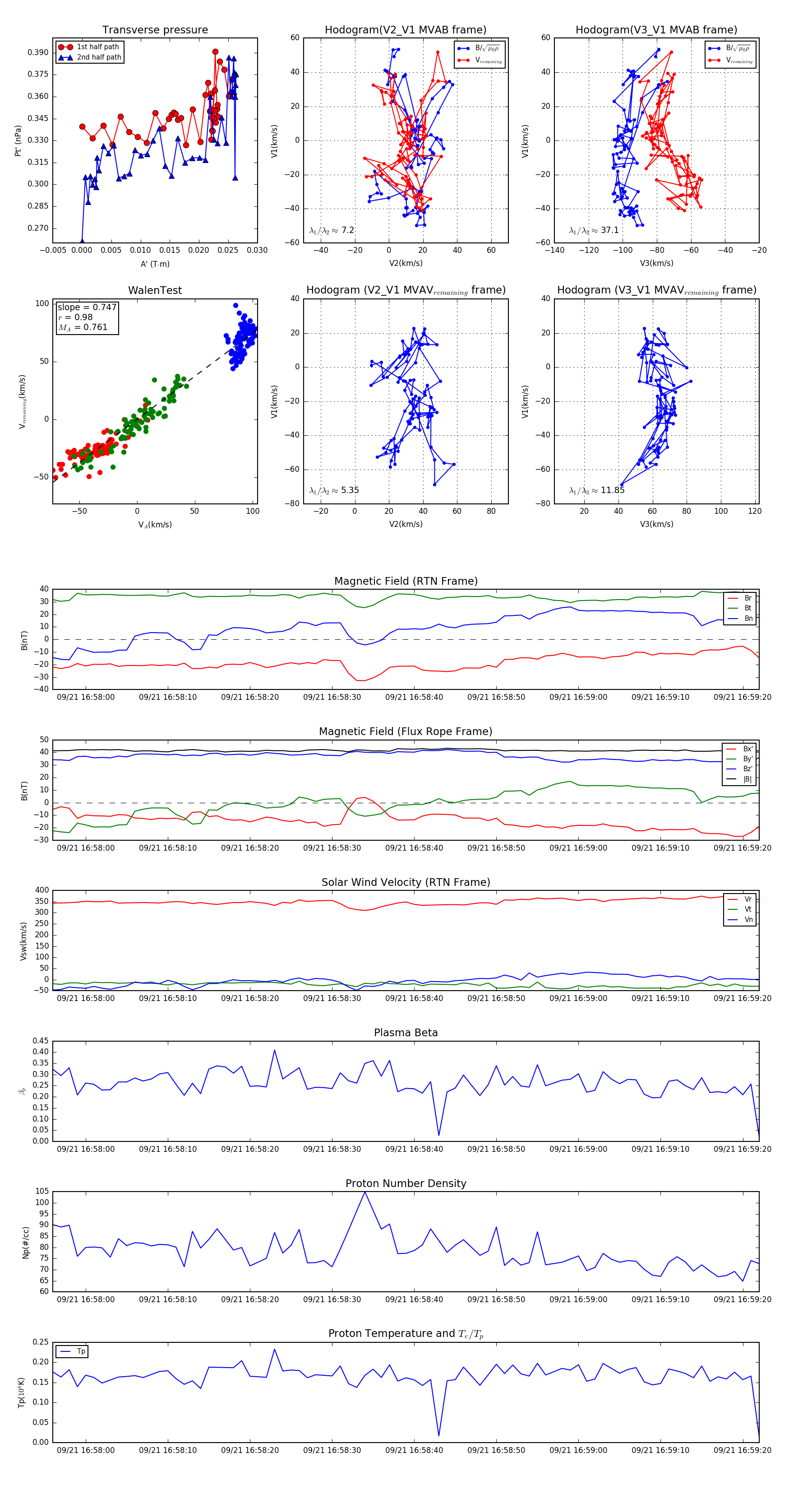
Flux Rope Event 2023-09-21 16:57:56 ~ 2023-09-21 16:59:22 (87 seconds)


plot