HOME   LIST
‹–   –›

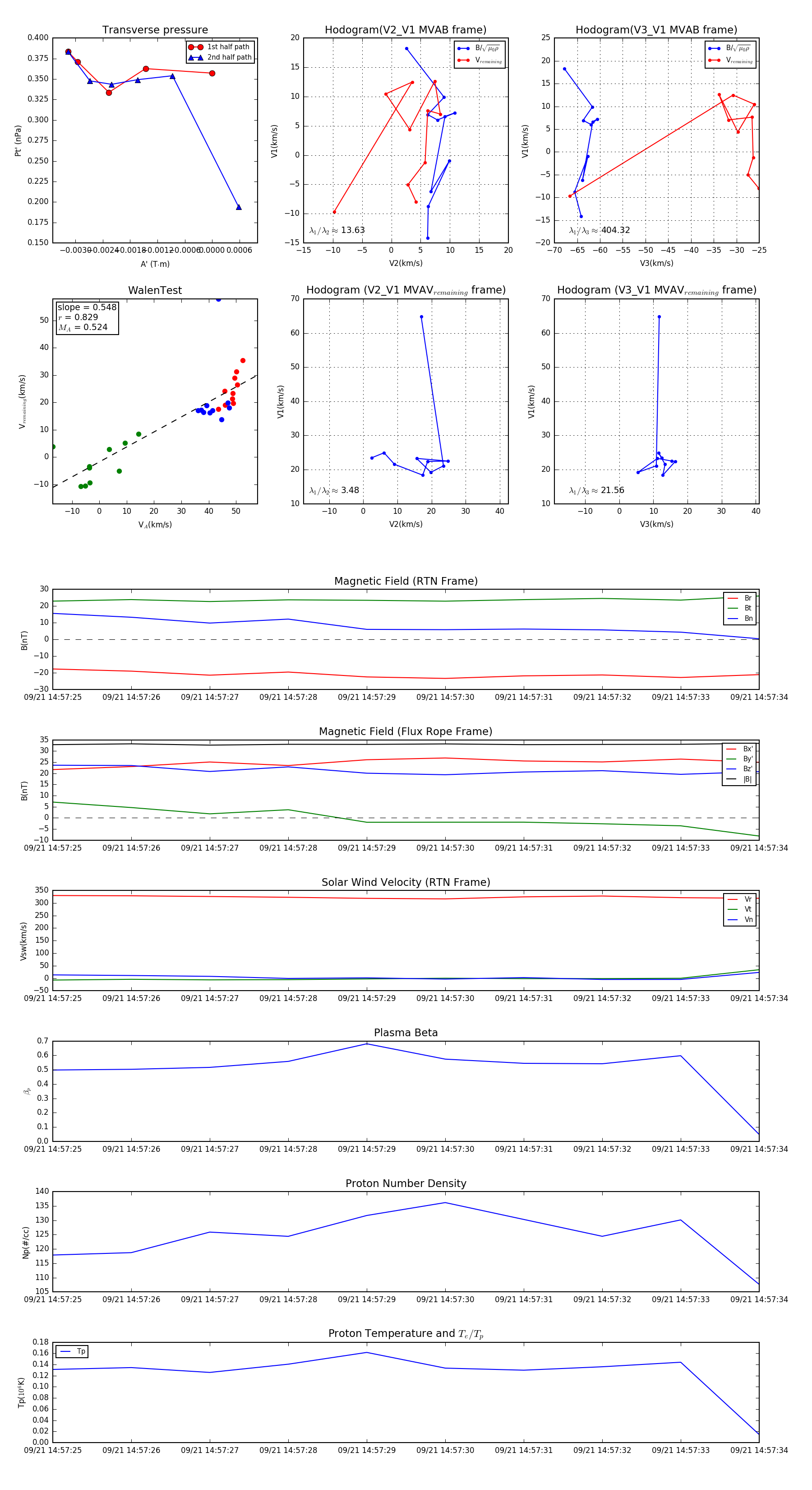
Flux Rope in 2023

Flux Rope Event 2023-09-21 14:57:25 ~ 2023-09-21 14:57:34 (10 seconds)


plot