HOME   LIST
‹–   –›

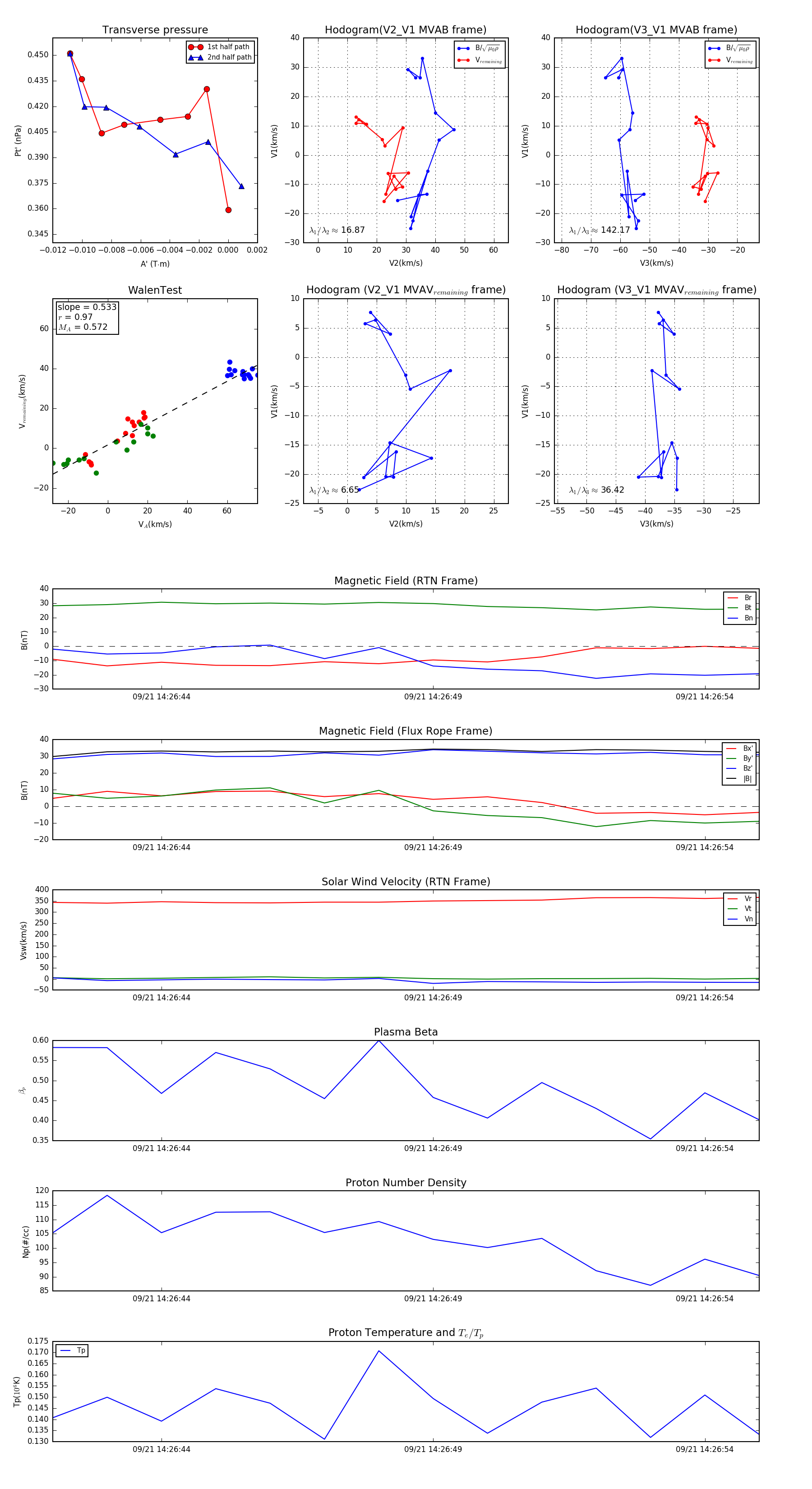
Flux Rope in 2023

Flux Rope Event 2023-09-21 14:26:42 ~ 2023-09-21 14:26:55 (14 seconds)


plot