HOME   LIST
‹–   –›

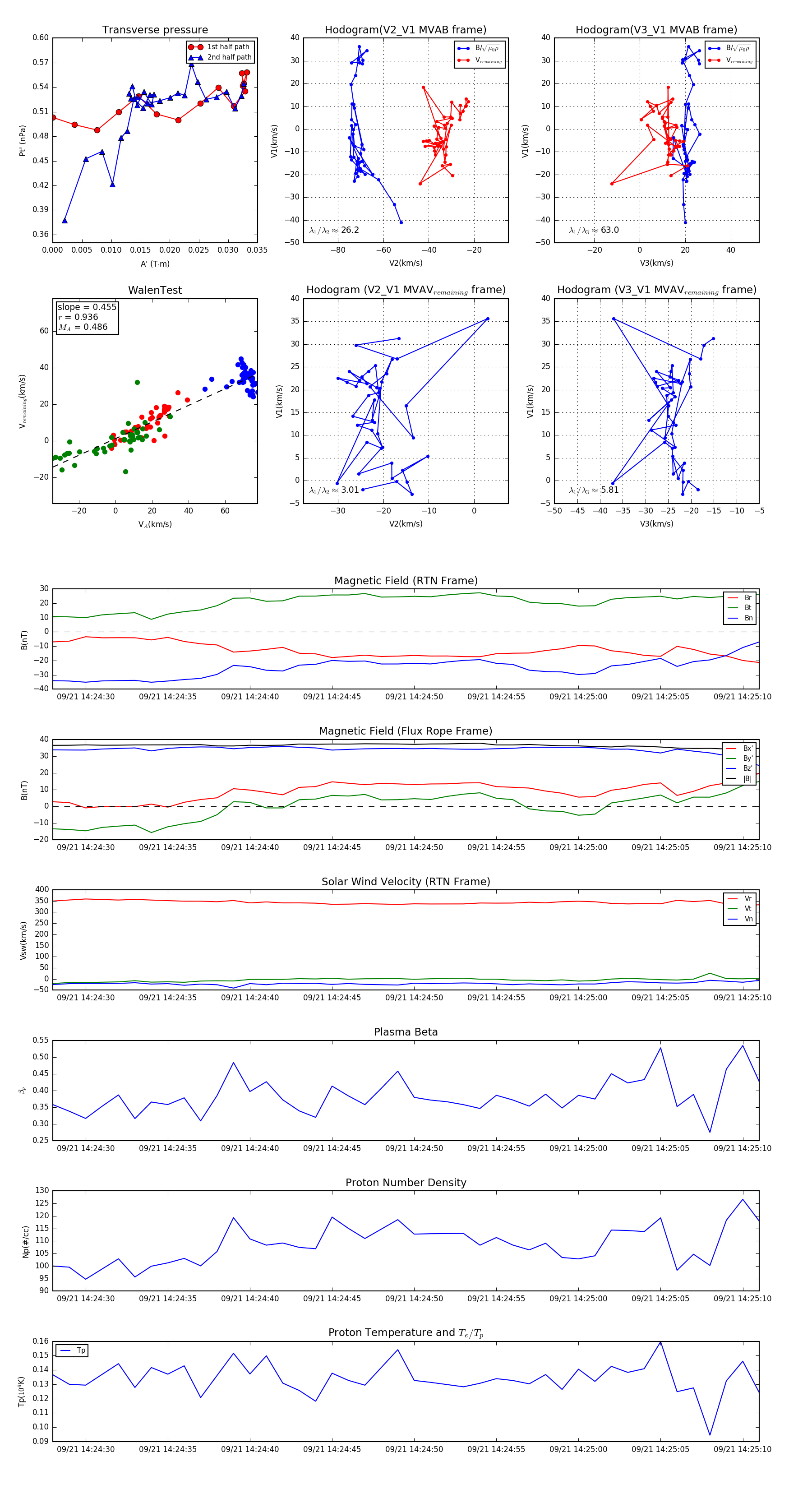
Flux Rope in 2023

Flux Rope Event 2023-09-21 14:24:28 ~ 2023-09-21 14:25:11 (44 seconds)


plot