HOME   LIST
‹–   –›

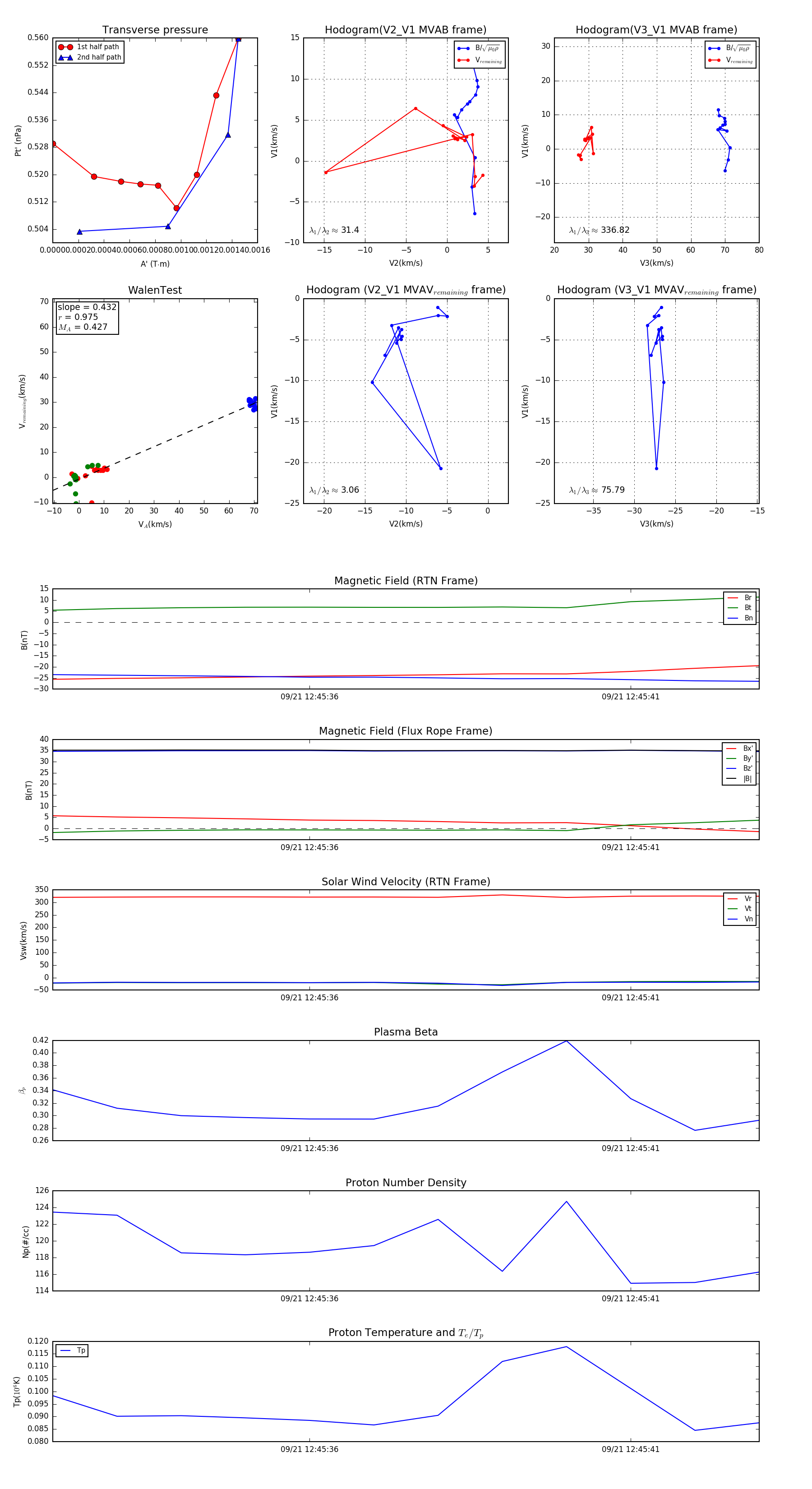
Flux Rope in 2023

Flux Rope Event 2023-09-21 12:45:32 ~ 2023-09-21 12:45:43 (12 seconds)


plot