HOME   LIST
‹–   –›

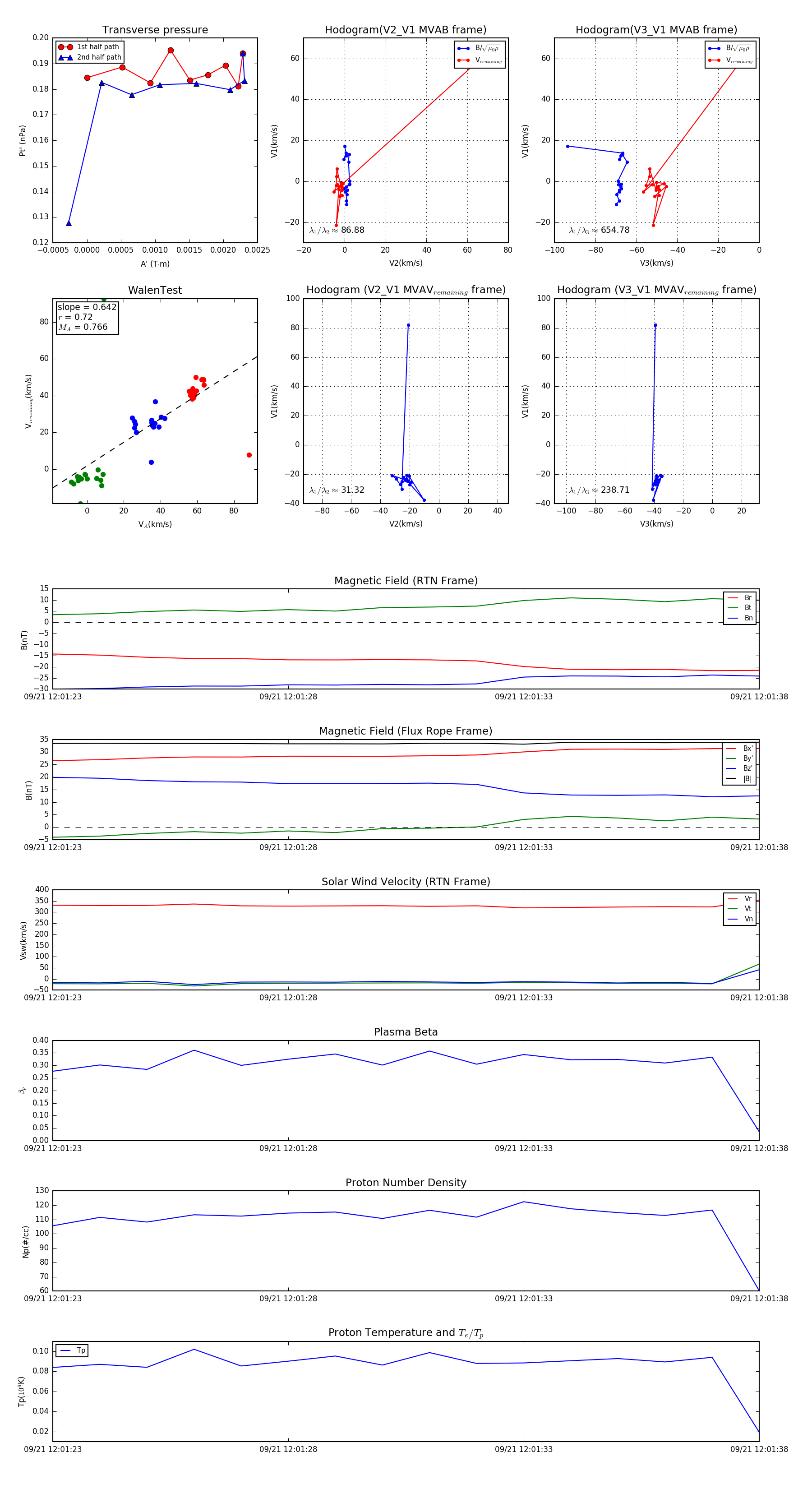
Flux Rope in 2023

Flux Rope Event 2023-09-21 12:01:23 ~ 2023-09-21 12:01:38 (16 seconds)


plot