HOME   LIST
‹–   –›

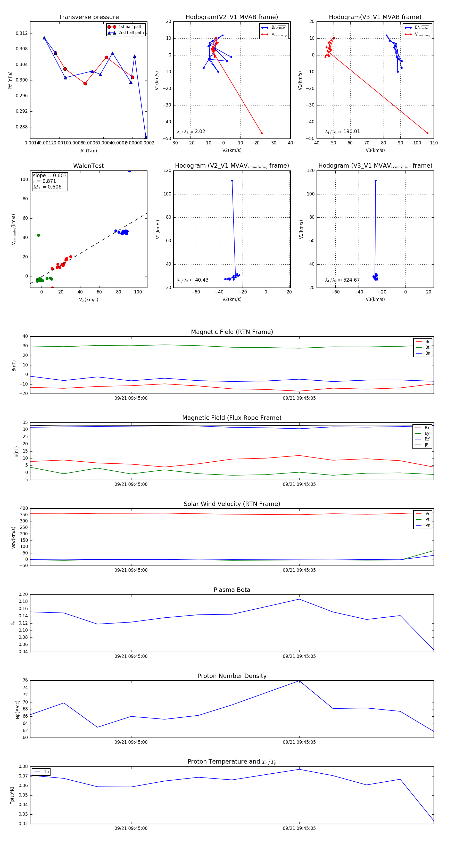
Flux Rope in 2023

Flux Rope Event 2023-09-21 09:44:57 ~ 2023-09-21 09:45:09 (13 seconds)


plot