HOME   LIST
‹–   –›

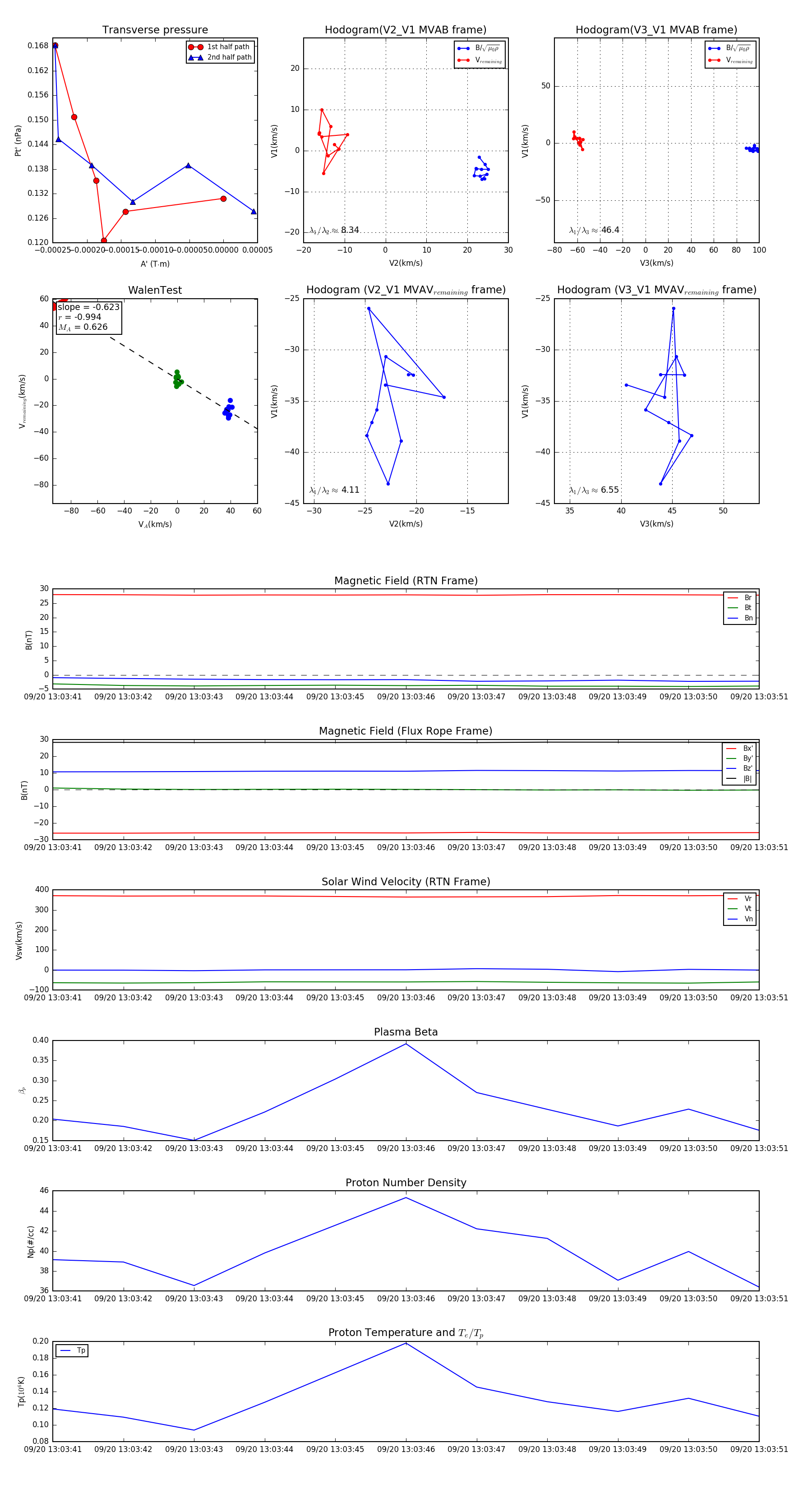
Flux Rope in 2023

Flux Rope Event 2023-09-20 13:03:41 ~ 2023-09-20 13:03:51 (11 seconds)


plot