HOME   LIST
‹–   –›

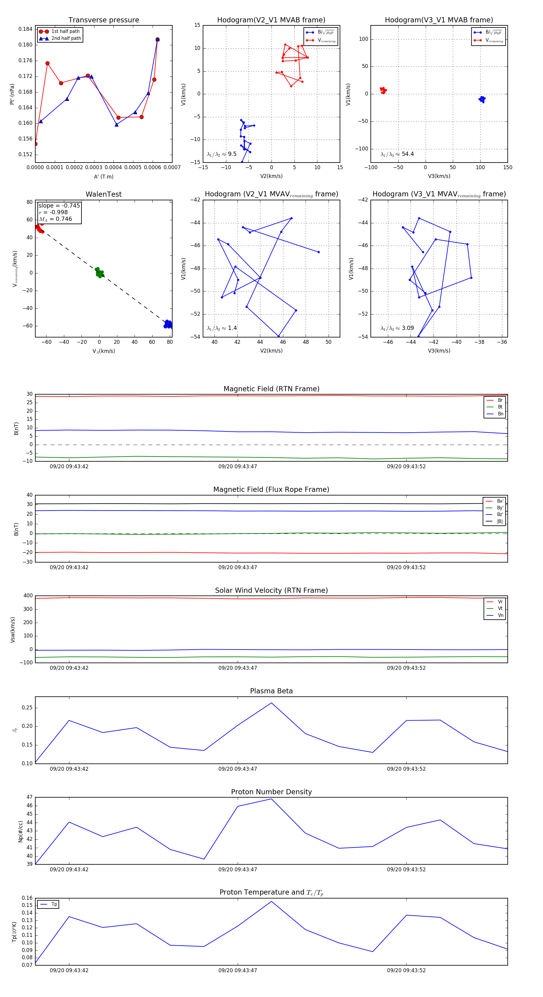
Flux Rope in 2023

Flux Rope Event 2023-09-20 09:43:41 ~ 2023-09-20 09:43:55 (15 seconds)


plot