HOME   LIST
‹–   –›

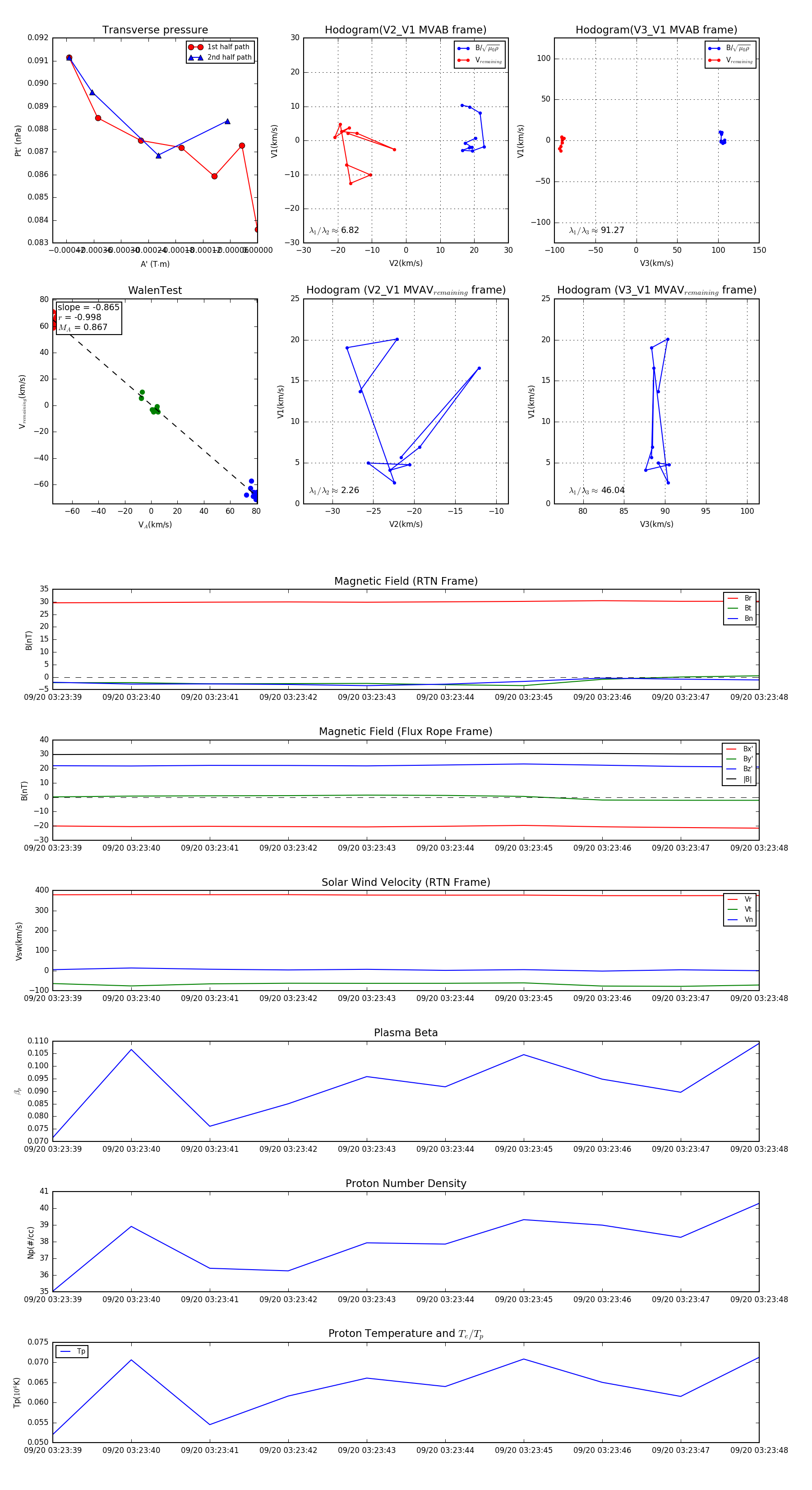
Flux Rope in 2023

Flux Rope Event 2023-09-20 03:23:39 ~ 2023-09-20 03:23:48 (10 seconds)


plot