HOME   LIST
‹–   –›

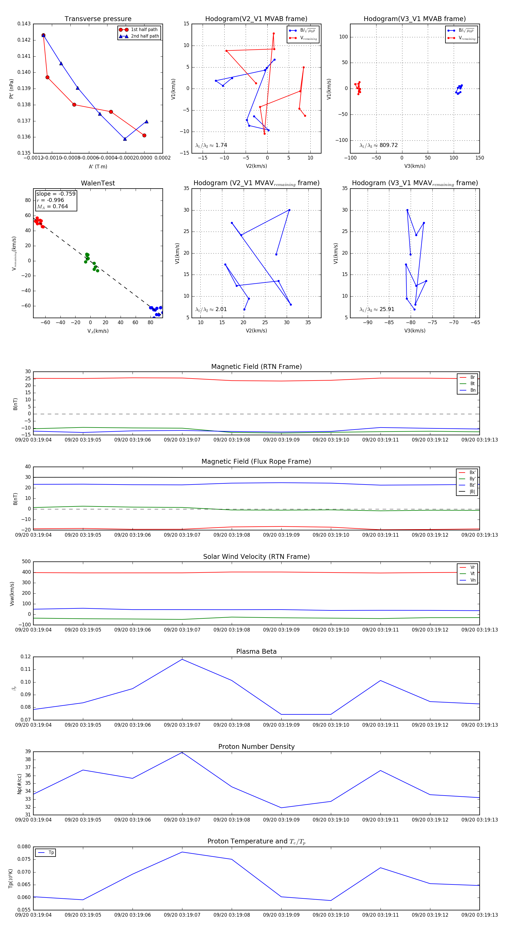
Flux Rope in 2023

Flux Rope Event 2023-09-20 03:19:04 ~ 2023-09-20 03:19:13 (10 seconds)


plot