HOME   LIST
‹–   –›

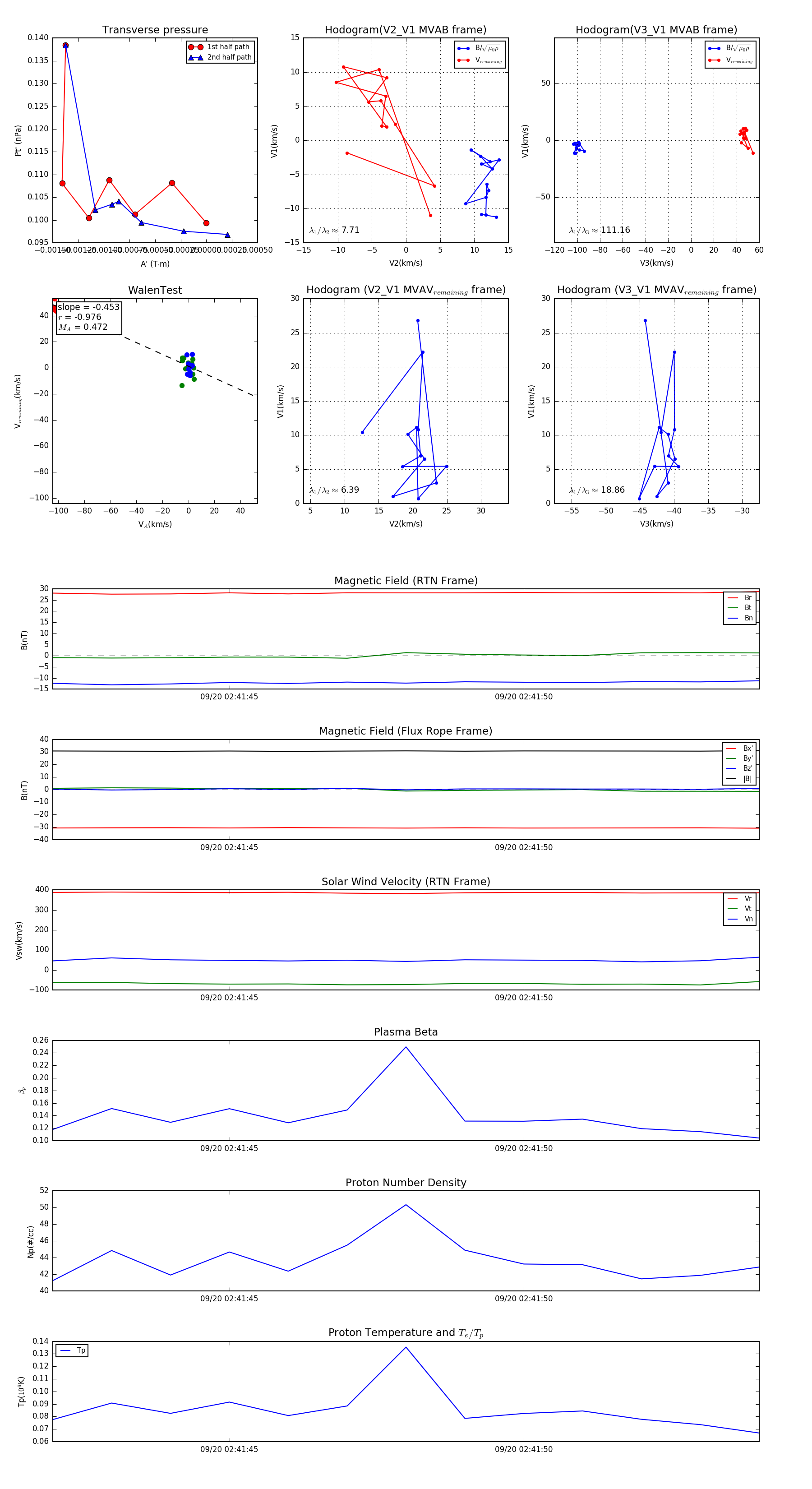
Flux Rope in 2023

Flux Rope Event 2023-09-20 02:41:42 ~ 2023-09-20 02:41:54 (13 seconds)


plot