HOME   LIST
‹–   –›

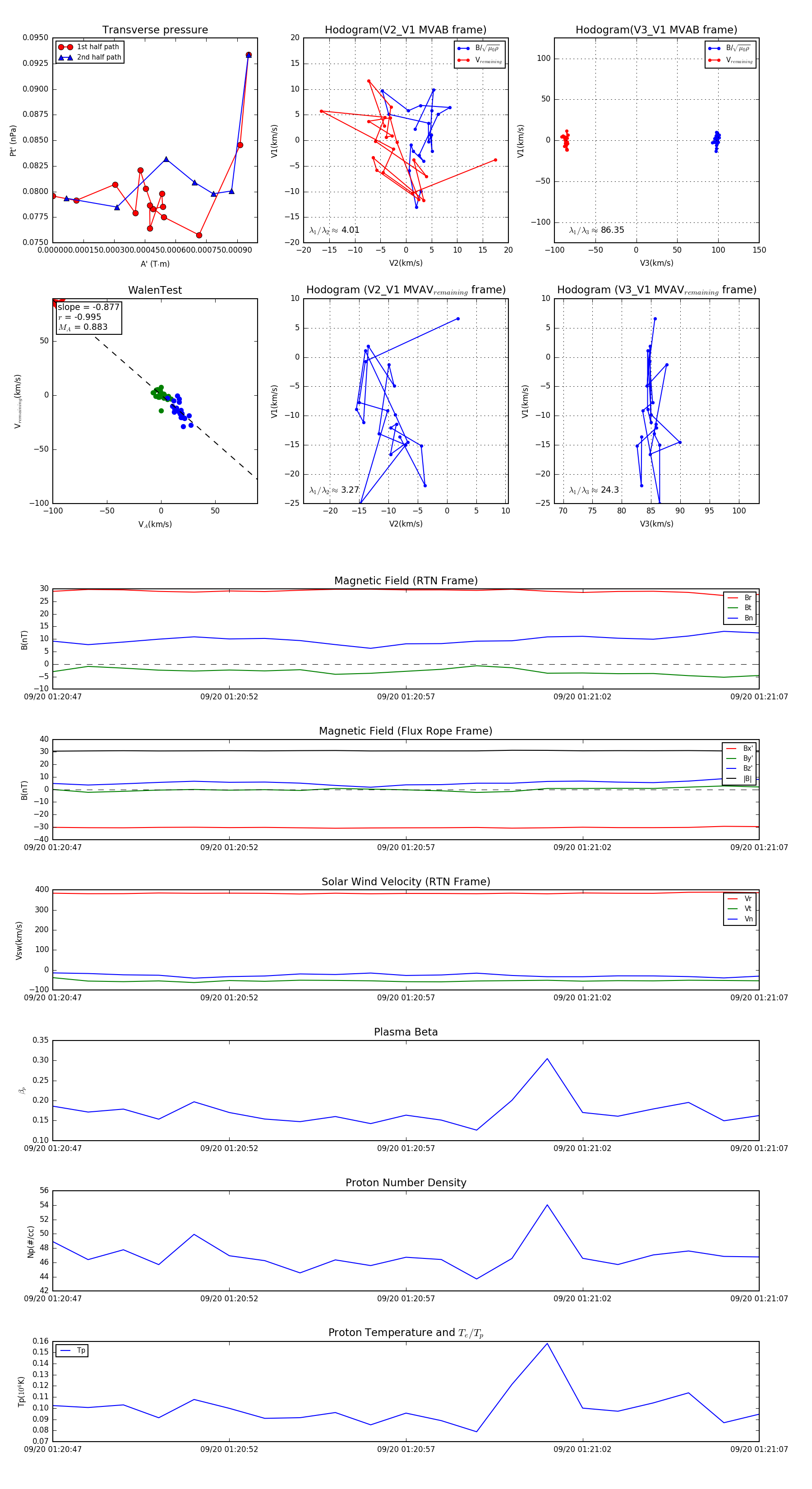
Flux Rope in 2023

Flux Rope Event 2023-09-20 01:20:47 ~ 2023-09-20 01:21:07 (21 seconds)


plot