HOME   LIST
‹–   –›

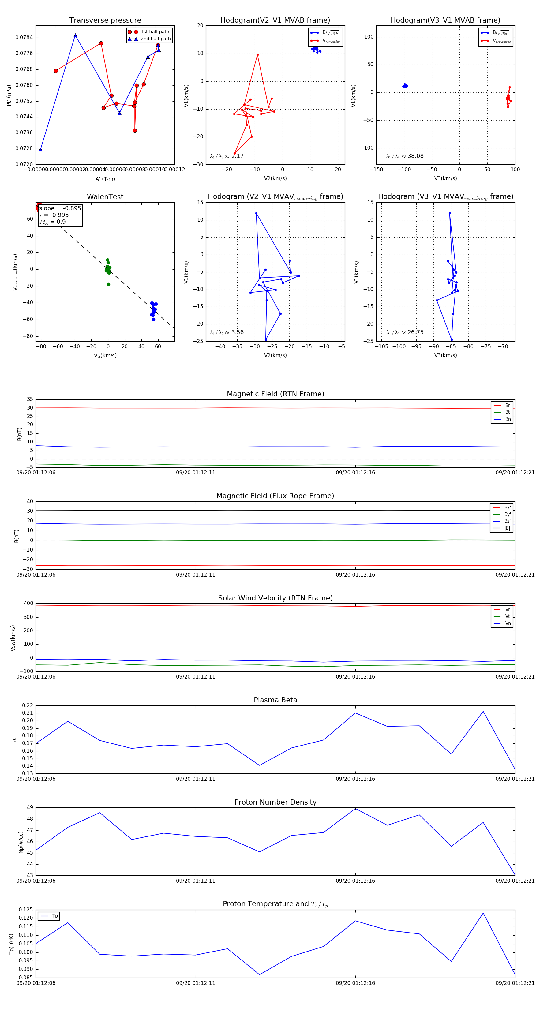
Flux Rope in 2023

Flux Rope Event 2023-09-20 01:12:06 ~ 2023-09-20 01:12:21 (16 seconds)


plot