HOME   LIST
‹–   –›

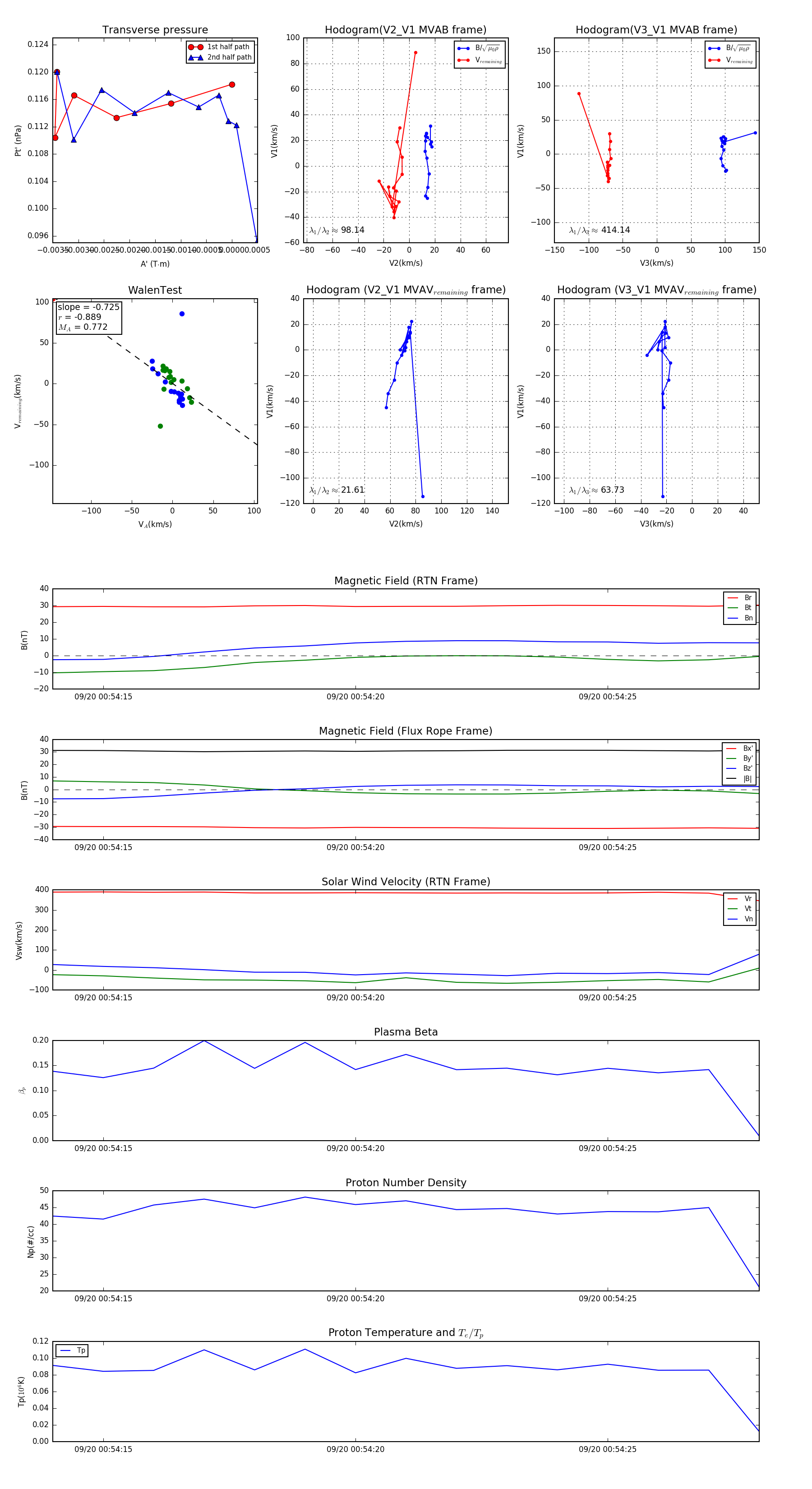
Flux Rope in 2023

Flux Rope Event 2023-09-20 00:54:14 ~ 2023-09-20 00:54:28 (15 seconds)


plot