HOME   LIST
‹–   –›

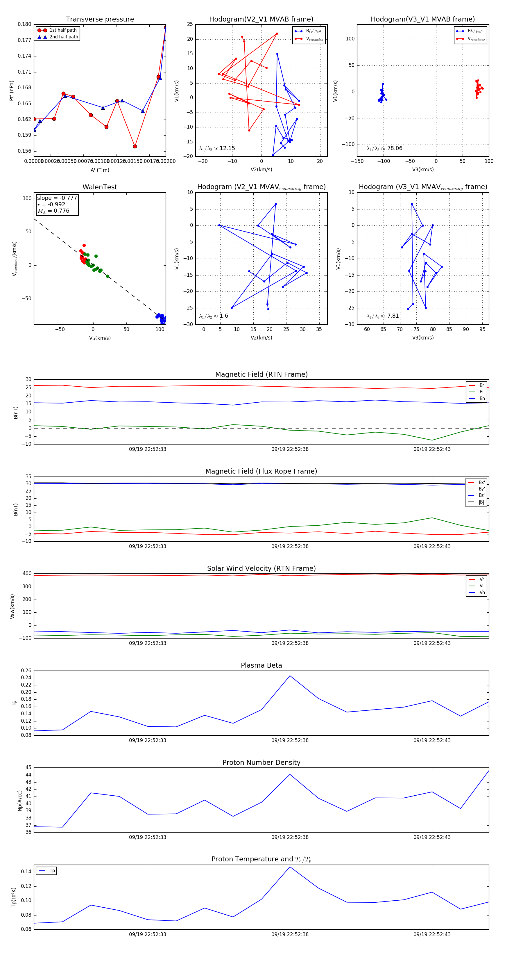
Flux Rope in 2023

Flux Rope Event 2023-09-19 22:52:29 ~ 2023-09-19 22:52:45 (17 seconds)


plot