HOME   LIST
‹–   –›

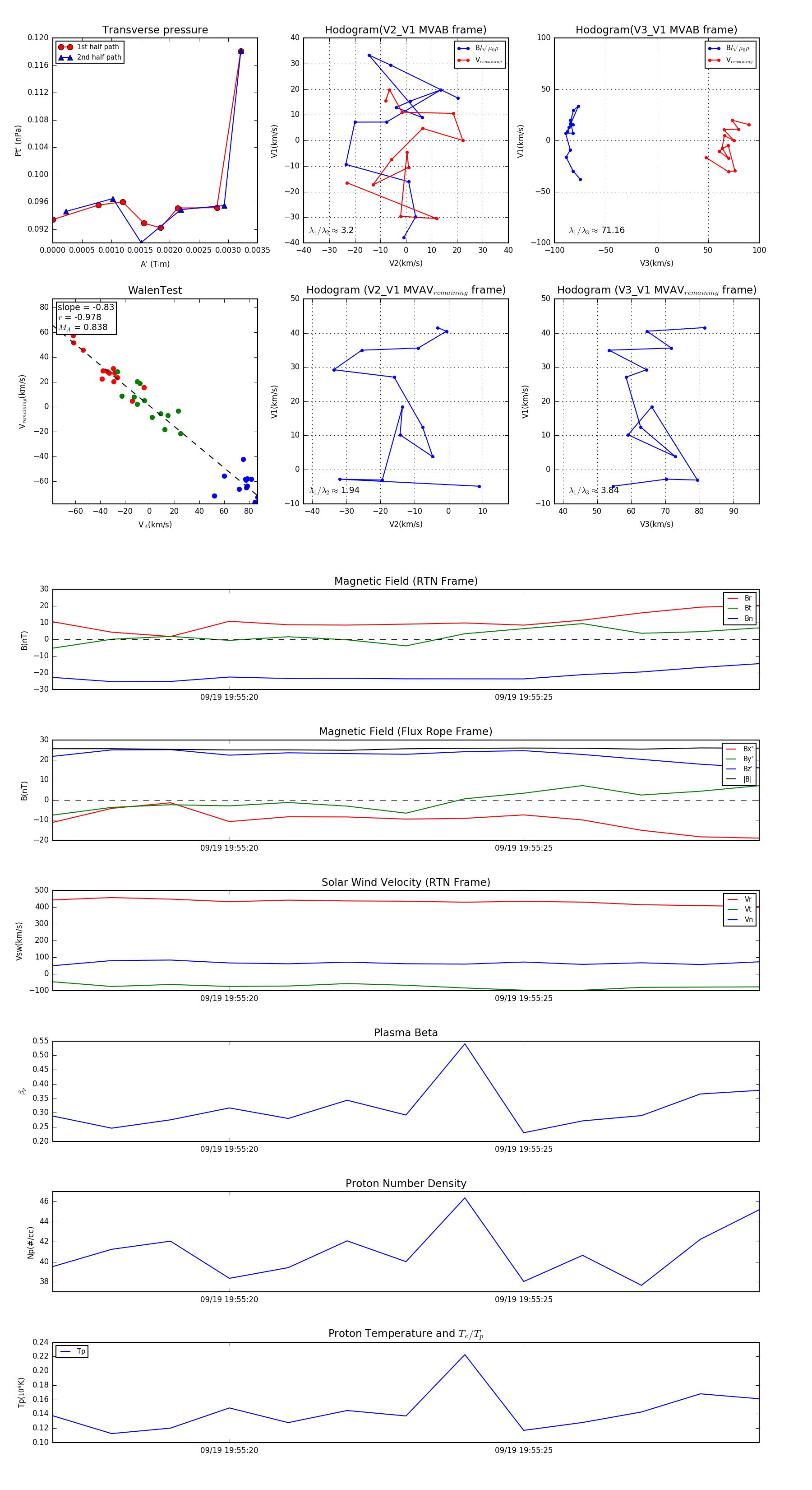
Flux Rope in 2023

Flux Rope Event 2023-09-19 19:55:17 ~ 2023-09-19 19:55:29 (13 seconds)


plot