HOME   LIST
‹–   –›

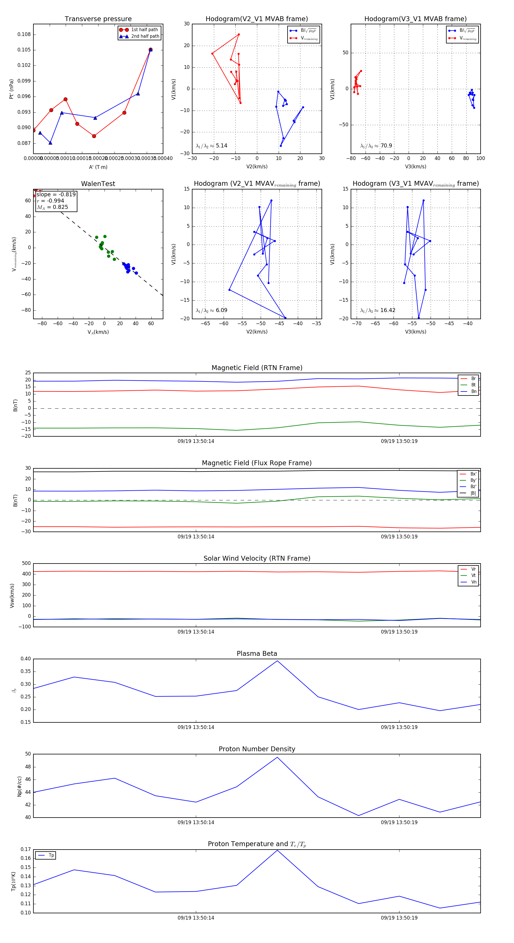
Flux Rope in 2023

Flux Rope Event 2023-09-19 13:50:10 ~ 2023-09-19 13:50:21 (12 seconds)


plot