HOME   LIST
‹–   –›

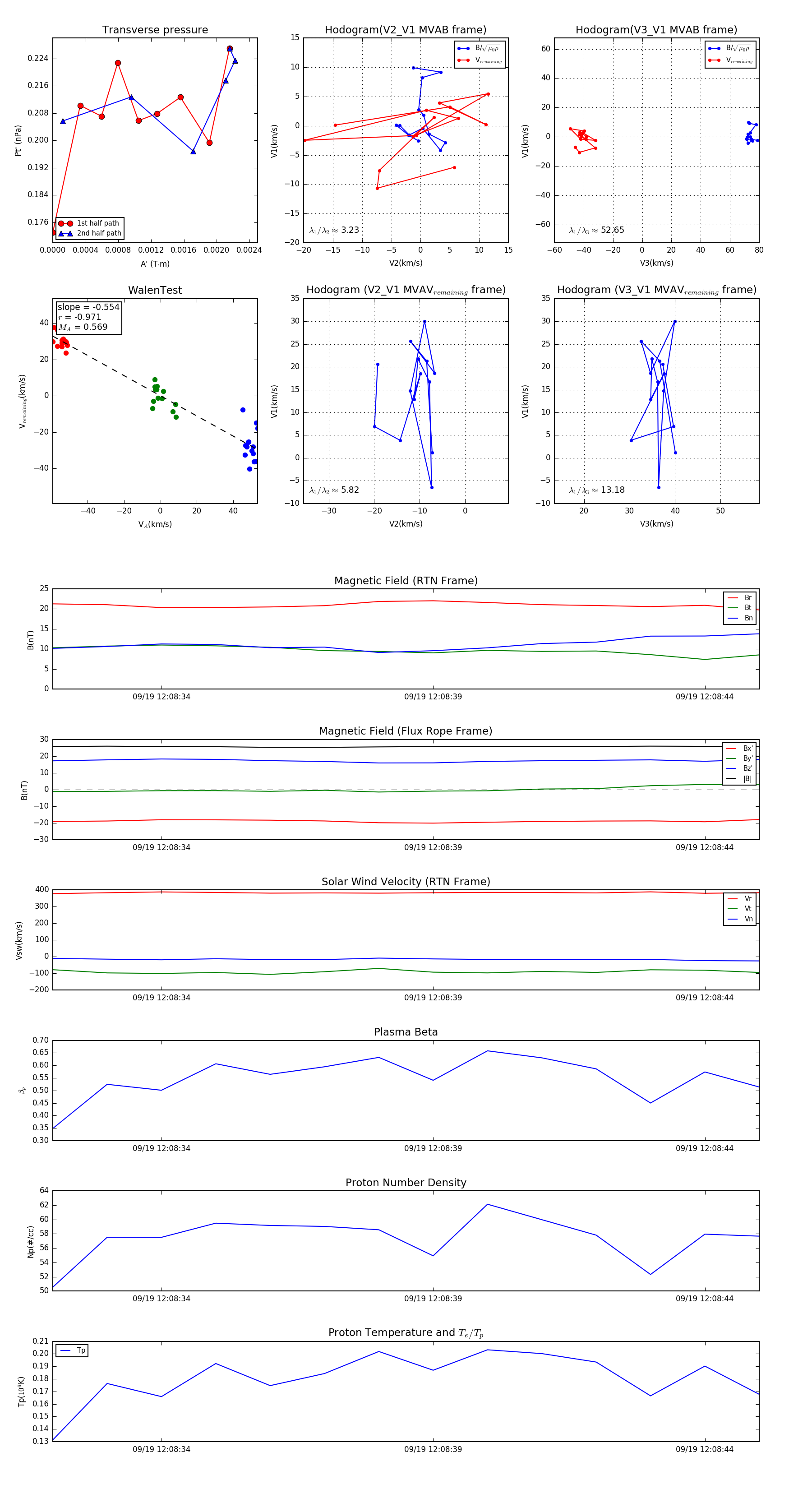
Flux Rope in 2023

Flux Rope Event 2023-09-19 12:08:32 ~ 2023-09-19 12:08:45 (14 seconds)


plot