HOME   LIST
‹–   –›

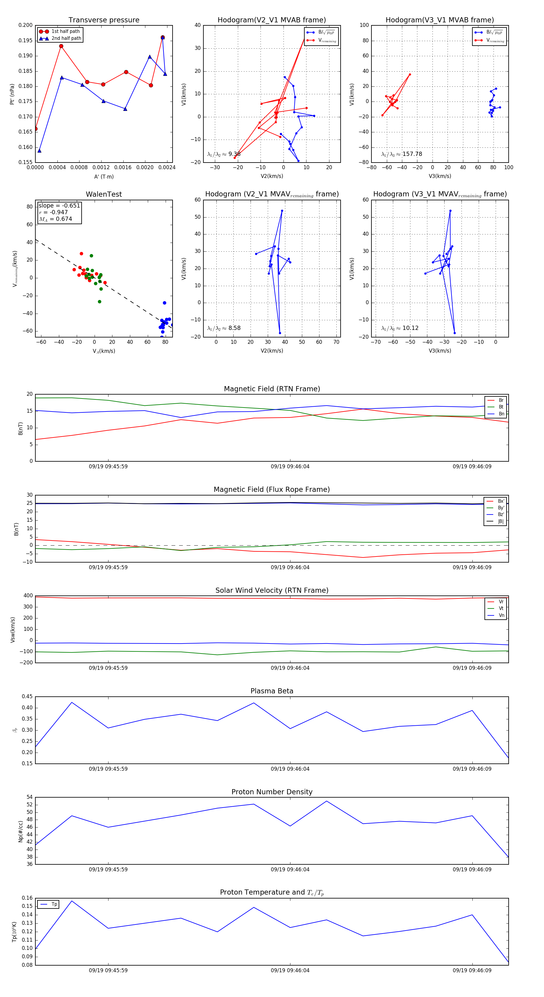
Flux Rope in 2023

Flux Rope Event 2023-09-19 09:45:57 ~ 2023-09-19 09:46:10 (14 seconds)


plot