HOME   LIST
‹–   –›

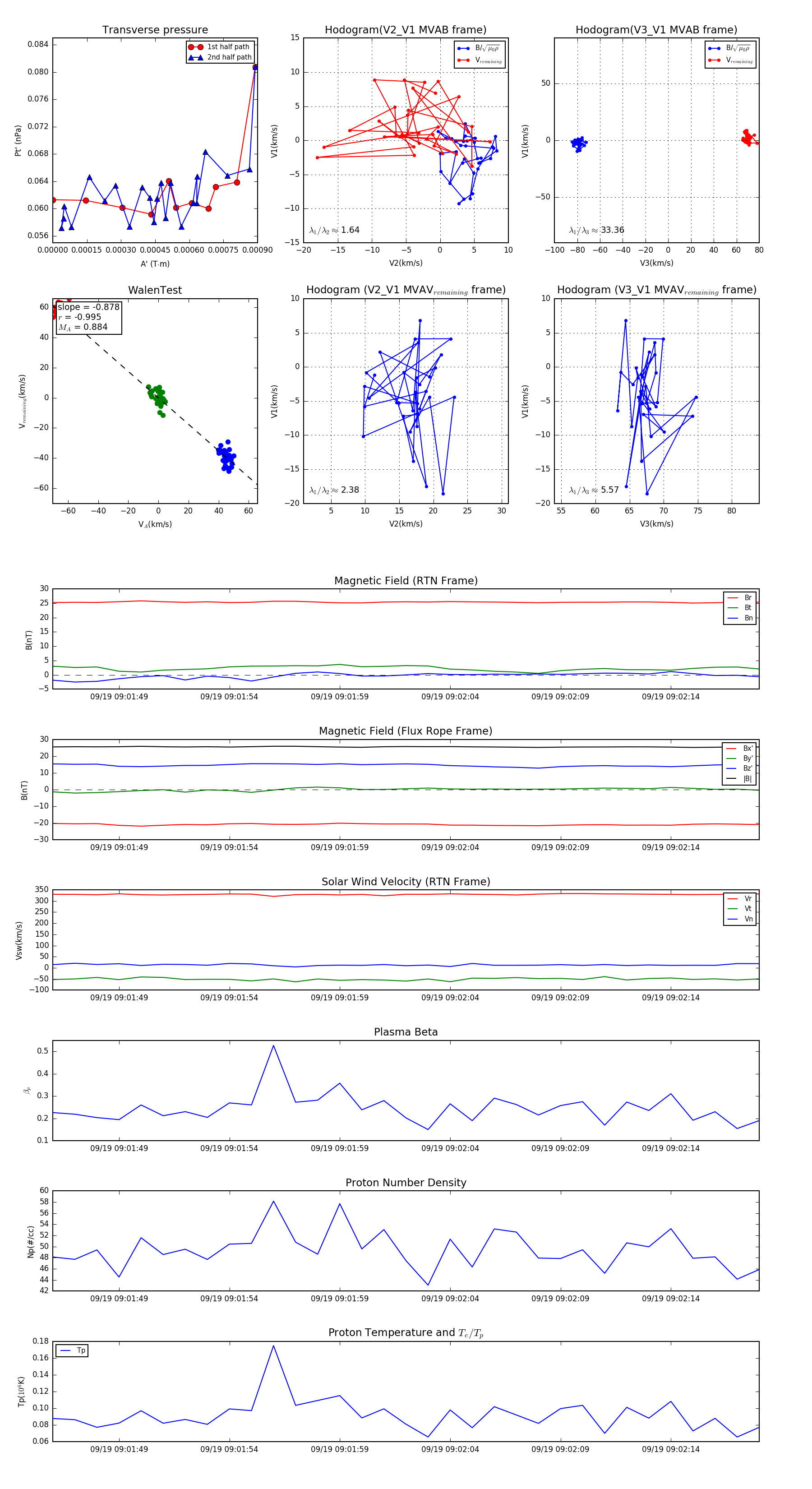
Flux Rope in 2023

Flux Rope Event 2023-09-19 09:01:46 ~ 2023-09-19 09:02:18 (33 seconds)


plot