HOME   LIST
‹–   –›

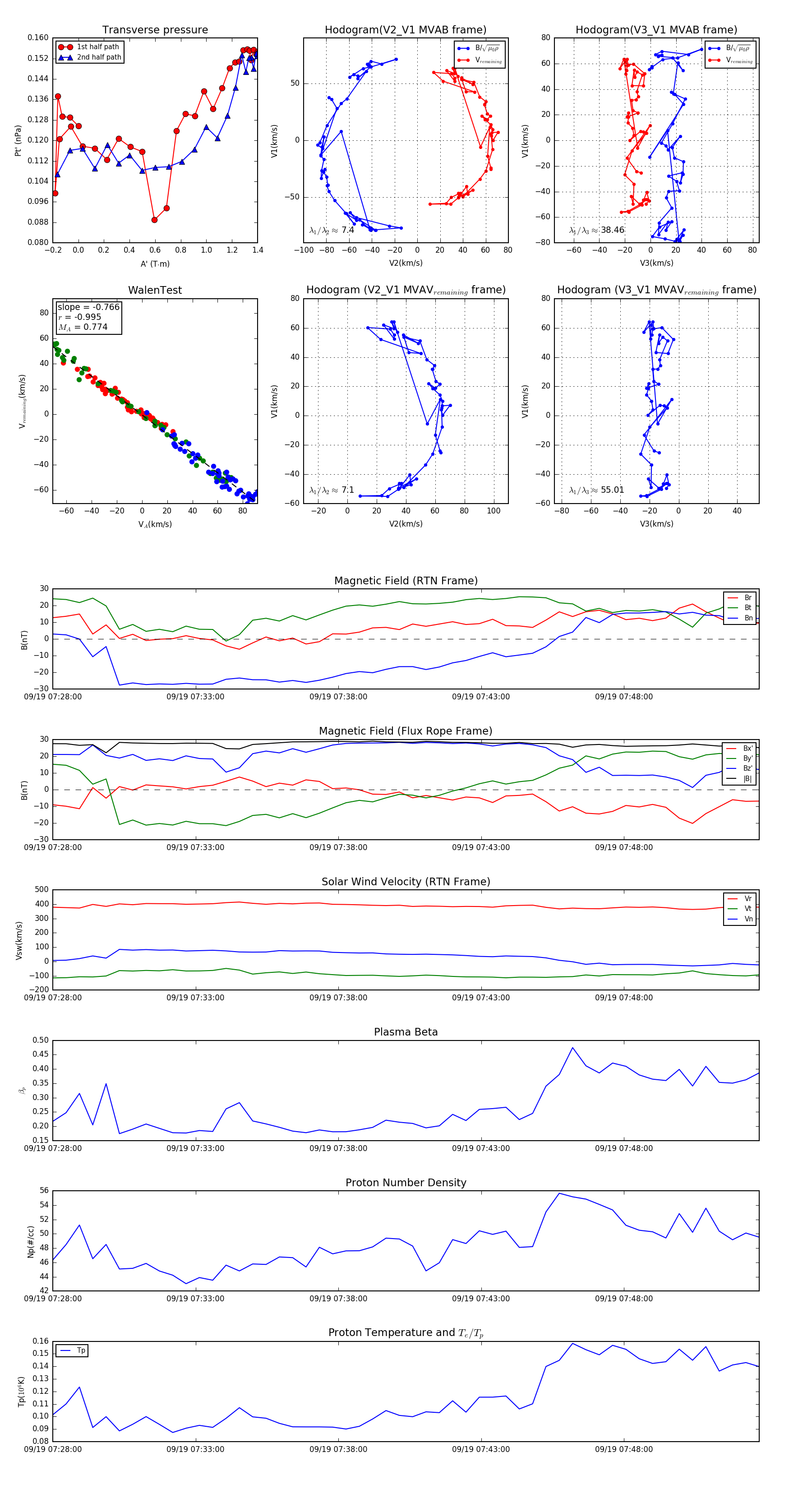
Flux Rope in 2023

Flux Rope Event 2023-09-19 07:28:00 ~ 2023-09-19 07:52:44 (1485 seconds)


plot