HOME   LIST
‹–   –›

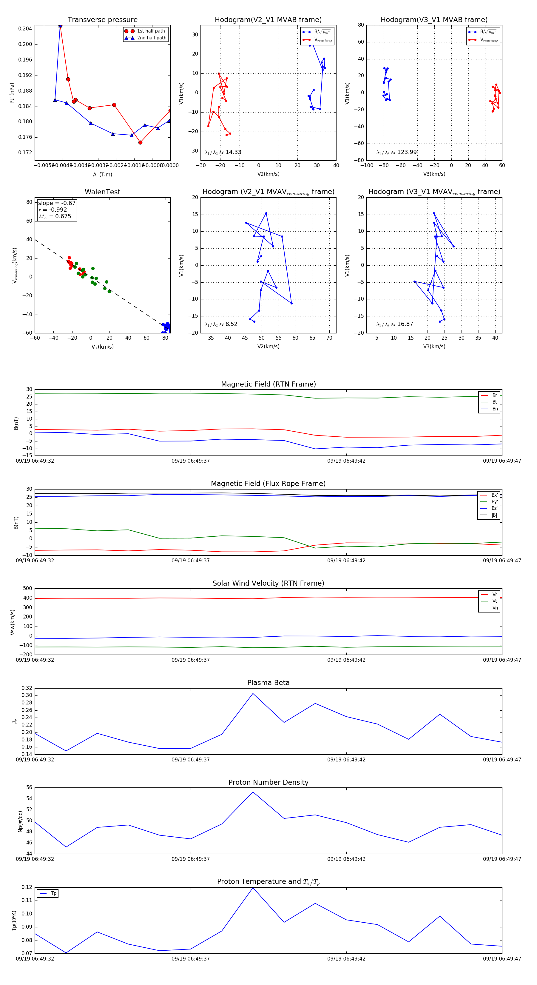
Flux Rope in 2023

Flux Rope Event 2023-09-19 06:49:32 ~ 2023-09-19 06:49:47 (16 seconds)


plot